湘阴县人民政府 民政局
政府信息公开
政府信息公开指南
法定主动公开内容
机构概况
部门文件
通知公告
人事公开
资金信息
社会救助
养老服务
信息公开年度报告
依 申 请公 开
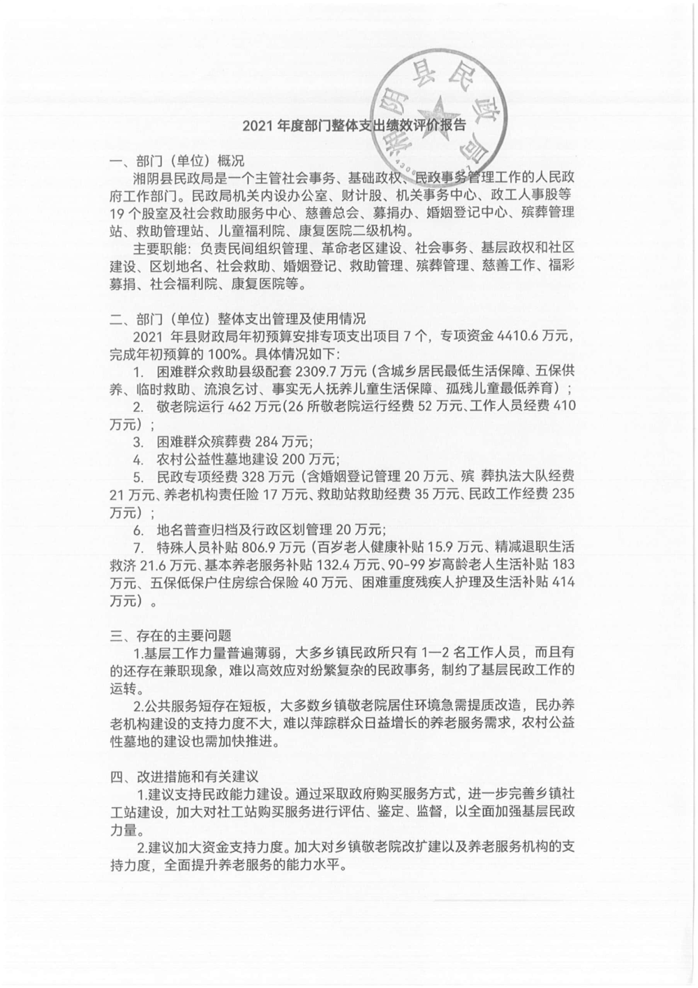
湘阴县民政局-2021年度-决算公开
来源: 湘阴县民政局
发布时间: 2022-09-01 15:52
浏览次数:
1