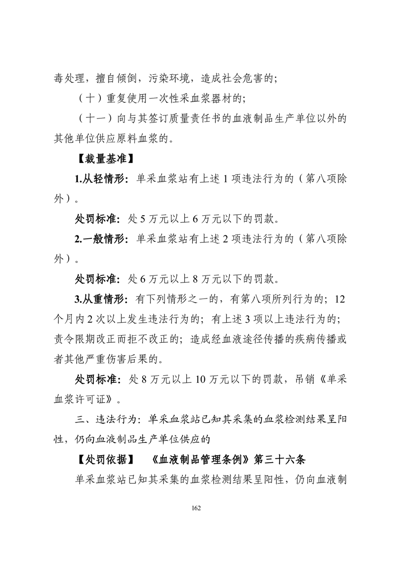
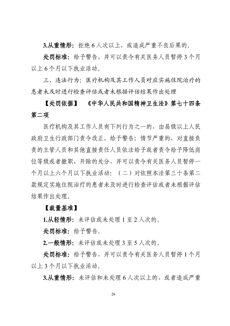
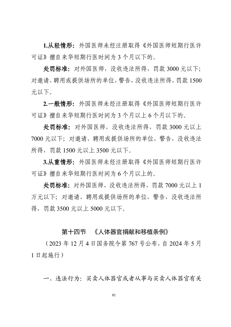
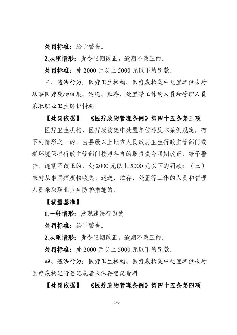
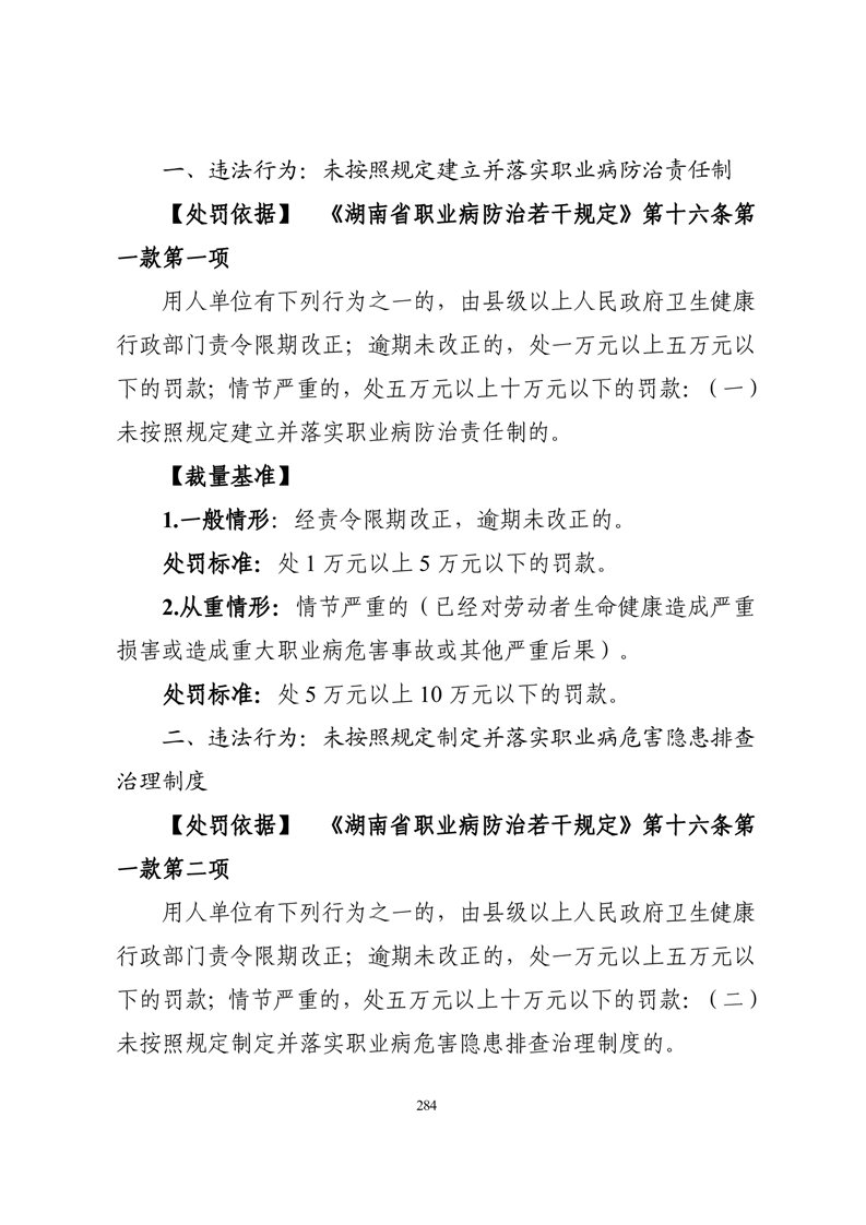
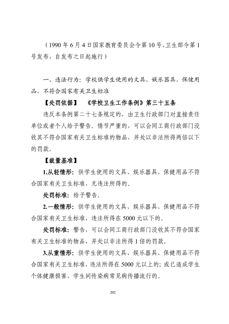
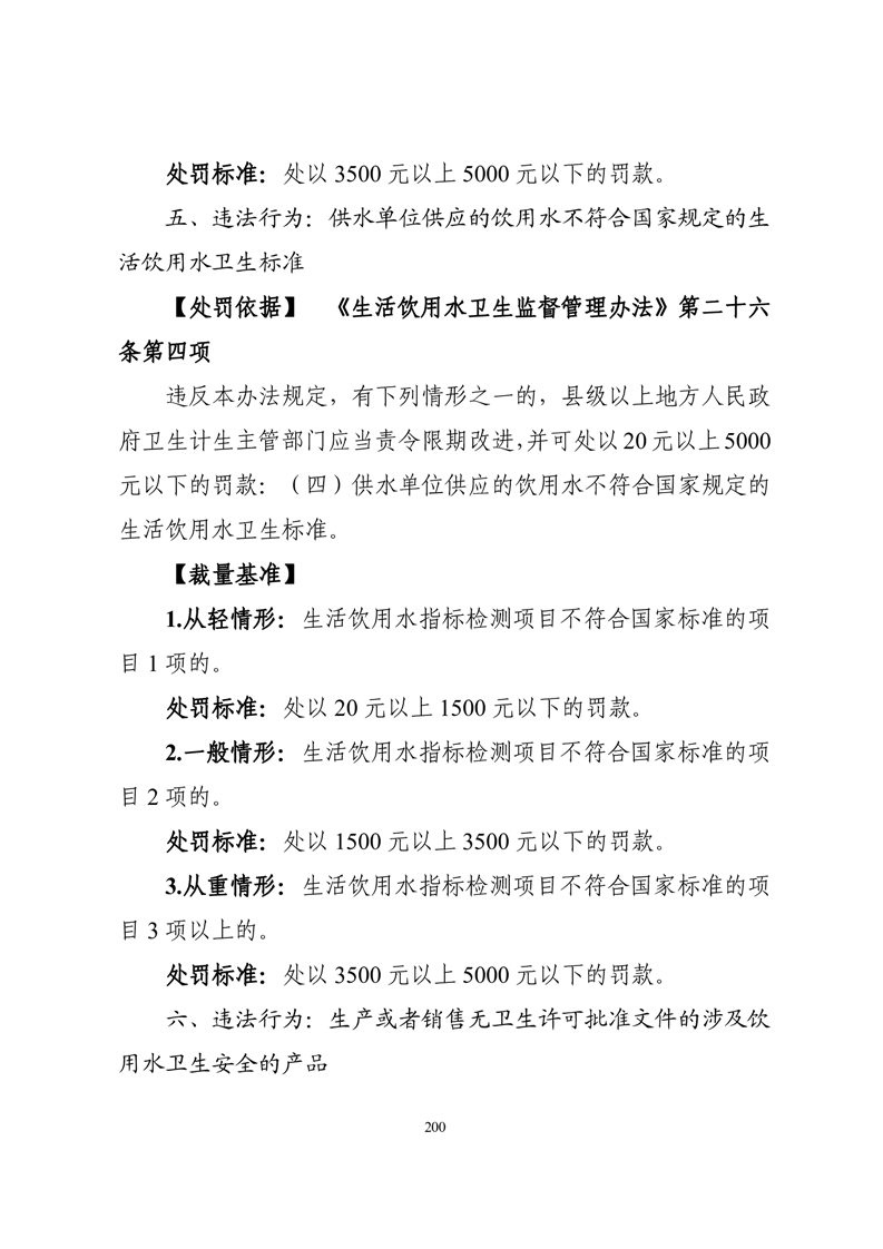
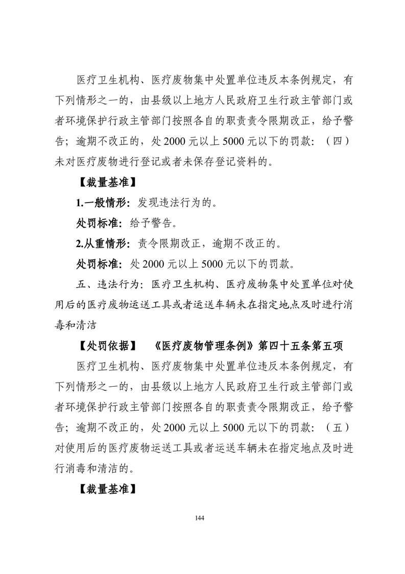
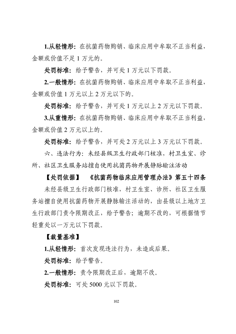
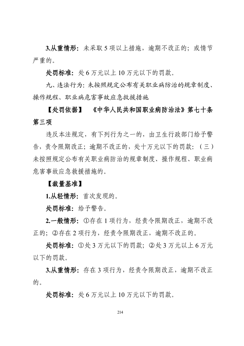
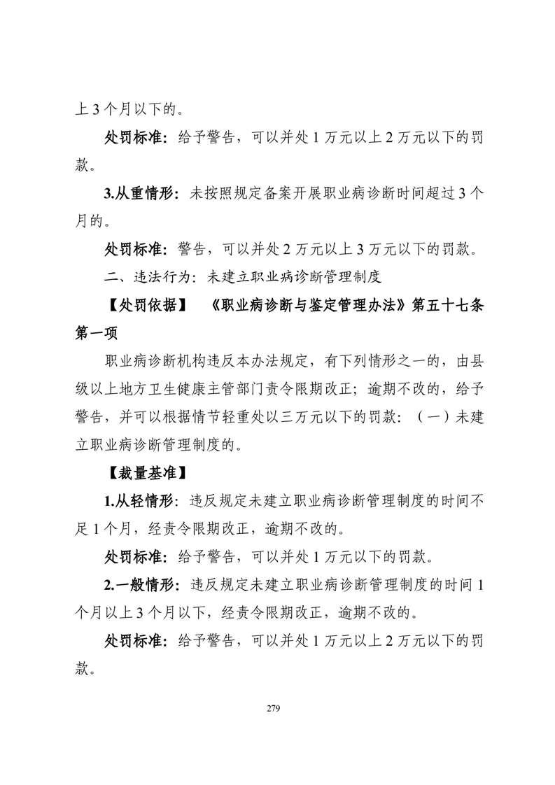
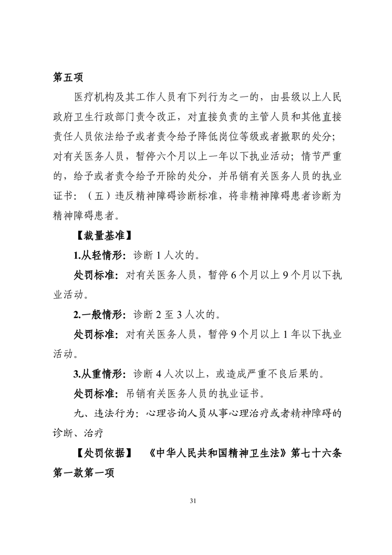
湘阴县人民政府 卫生健康局
政府信息公开
政府信息公开指南
法定主动公开内容
机构概况
通知公告
部门文件
规划计划
人事信息
财政预决算
业务工作
水质监测
医疗卫生
信息公开年度报告
依 申 请公 开
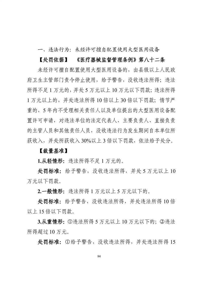
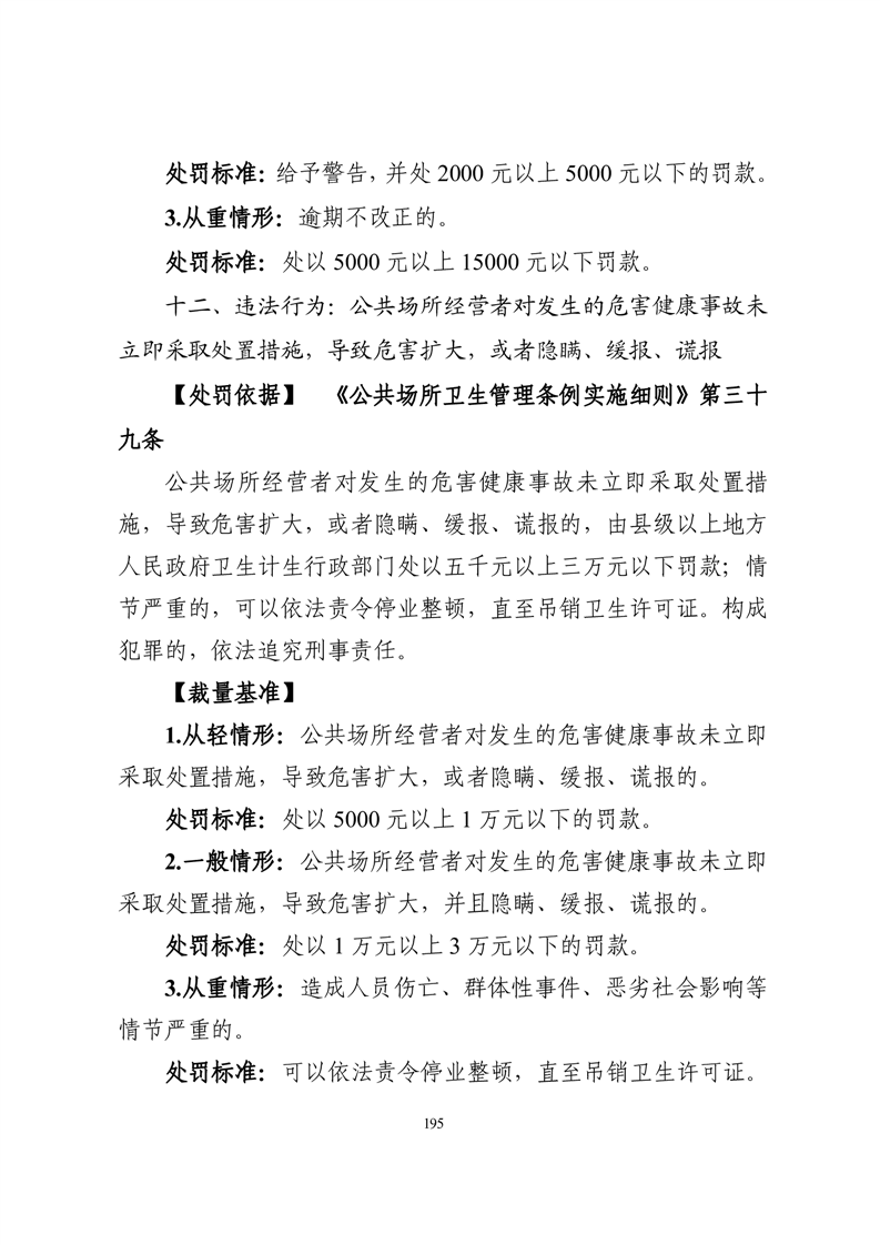
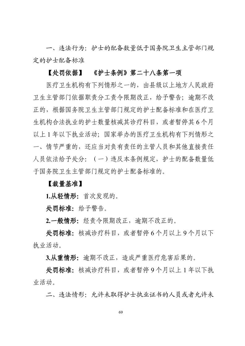
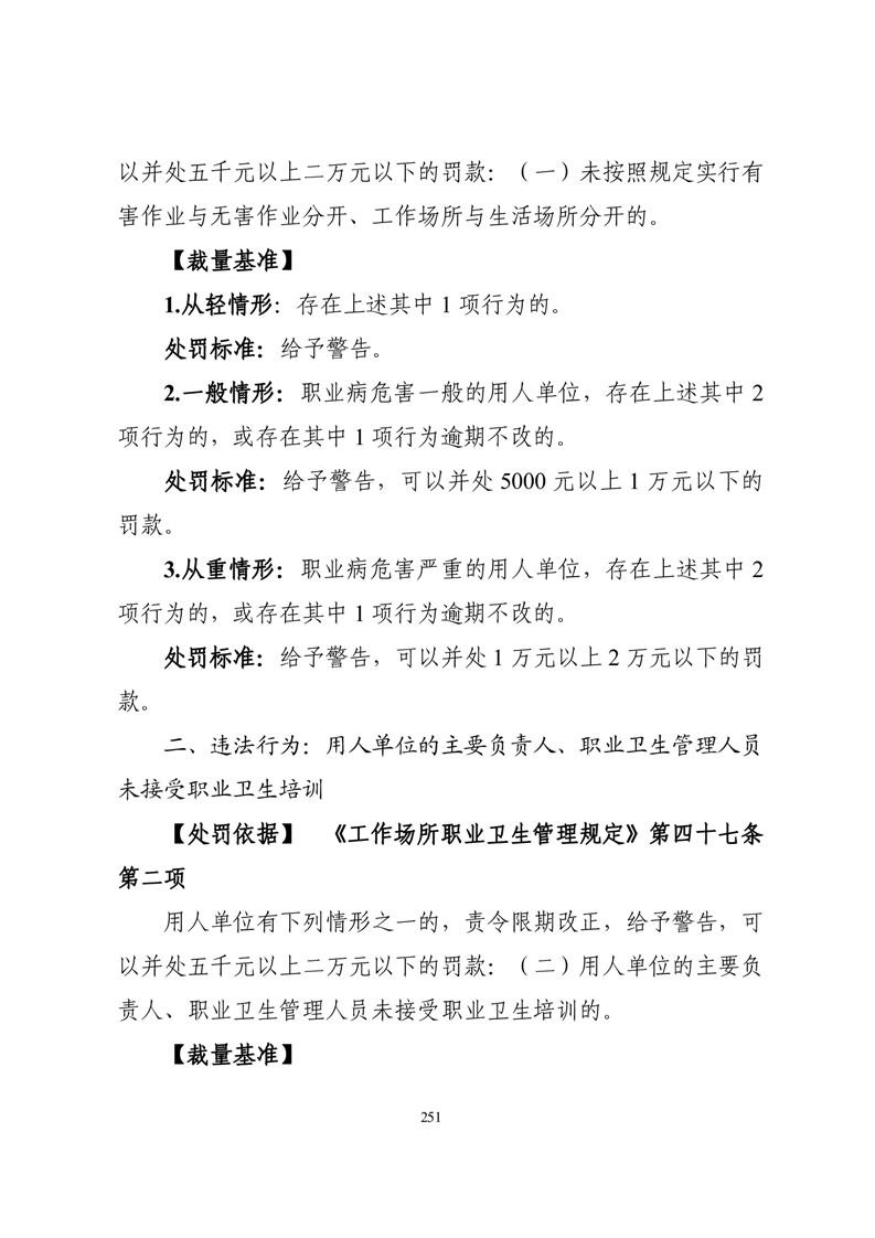
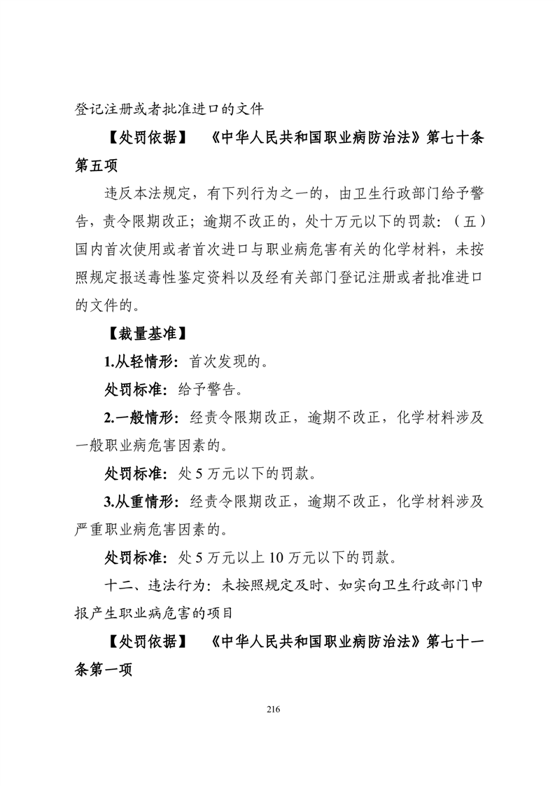
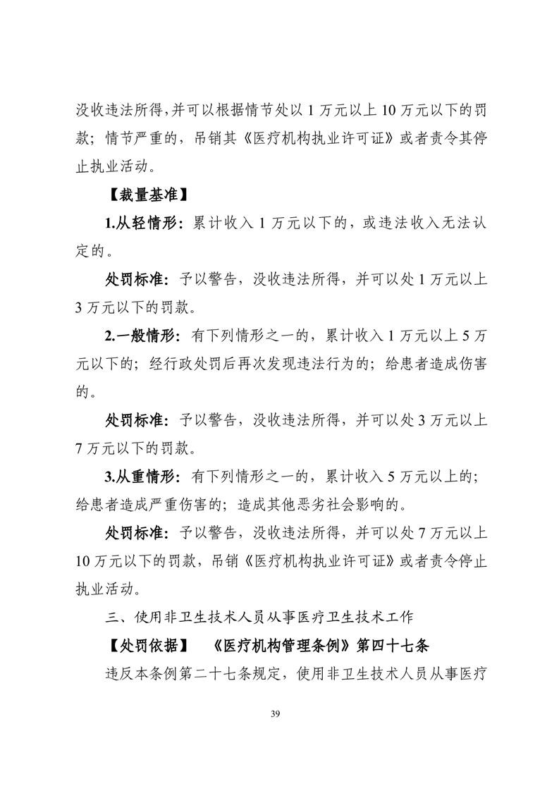
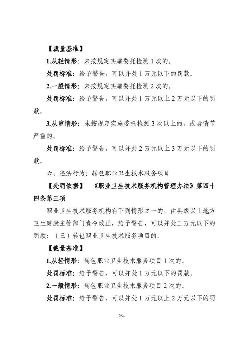
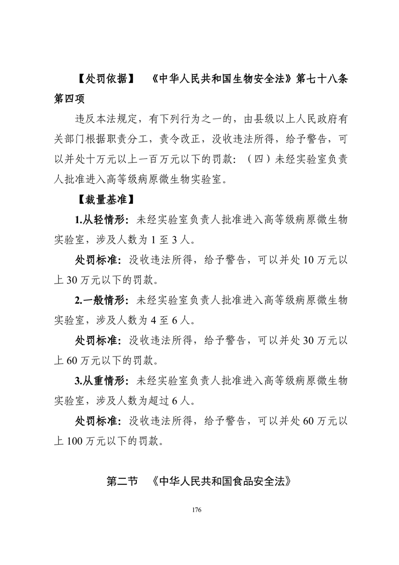
转发关于印发《湖南省卫生健康行政处罚裁量权基准》的通知
来源: 湘阴县卫生健康局
发布时间: 2024-06-04 10:50
浏览次数:
1