湘阴县人民政府 交通运输局
政府信息公开
政府信息公开指南
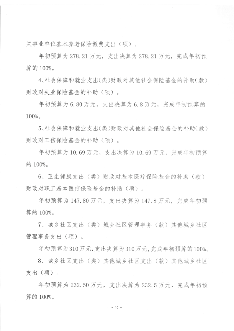
法定主动公开内容
机构概况
部门文件
人事公开
资金信息
通知公告
信息公开年度报告
依 申 请公 开
2022年度湘阴县交通运输局部门决算
来源: 湘阴县交通运输局
发布时间: 2023-08-16 10:49
浏览次数:
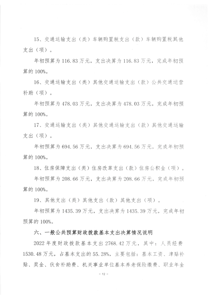
1