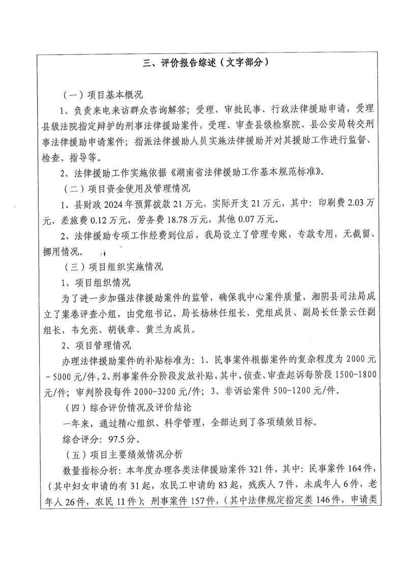
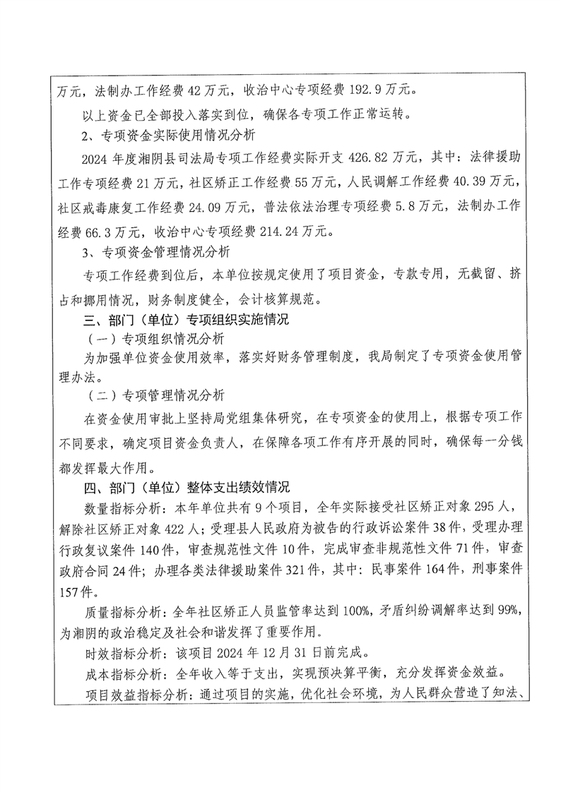
湘阴县人民政府 司法局
政府信息公开
政府信息公开指南
法定主动公开内容
机构概况
部门文件
人事公开
资金信息
通知公告
告知承诺
信息公开年度报告
依 申 请公 开
2024年度-湘阴县司法局-部门决算公开
来源: 湘阴县司法局
发布时间: 2025-07-23 10:32
浏览次数:
1