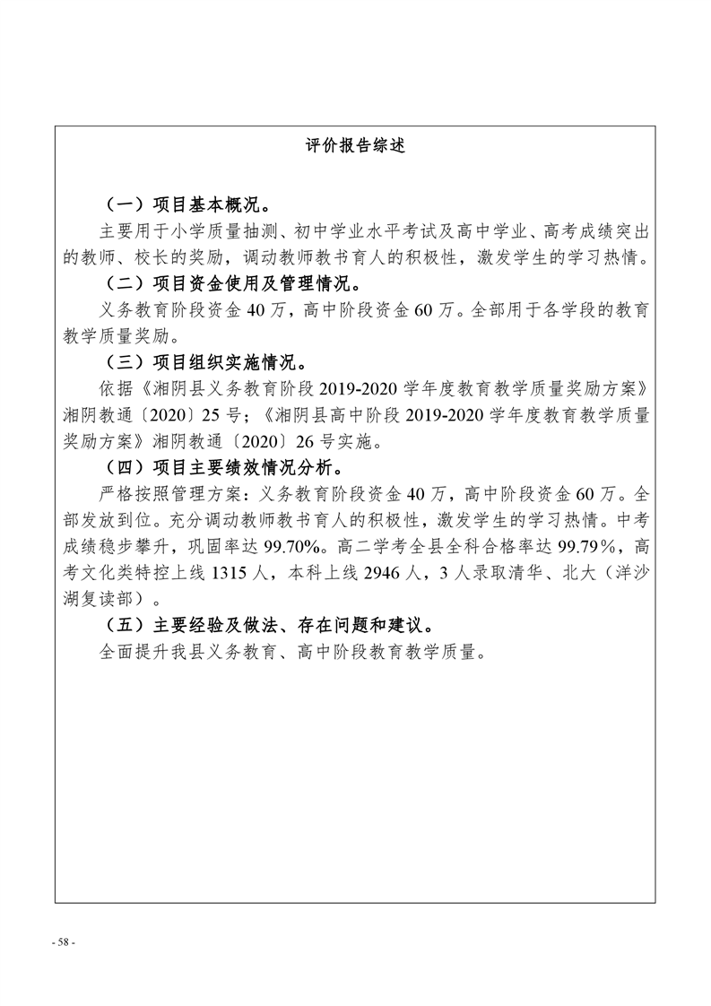
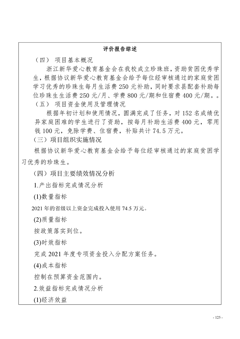
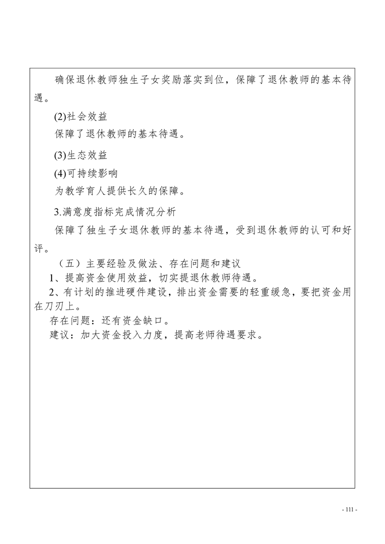
湘阴县人民政府 教育局
政府信息公开
政府信息公开指南
法定主动公开内容
机构概况
部门文件
人事公开
资金信息
义务教育
信息公开年度报告
依 申 请公 开
2021年度-湘阴县教育局-部门决算公开
来源: 湘阴县教育局
发布时间: 2022-09-09 16:34
浏览次数:
1