湘阴县人民政府 教育局
政府信息公开
政府信息公开指南
法定主动公开内容
机构概况
部门文件
人事公开
资金信息
义务教育
信息公开年度报告
依 申 请公 开
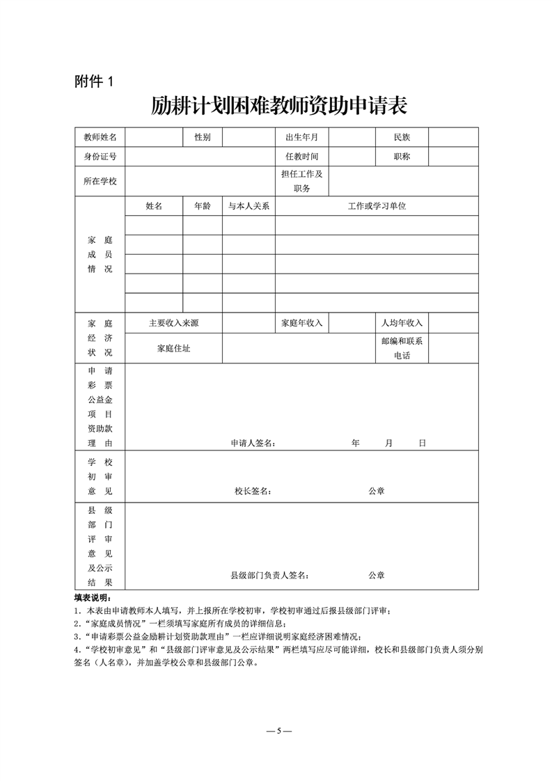
关于开展2025年中央专项彩票公益金教育助学项目励耕计划的通知
来源: 湘阴县教育局
发布时间: 2025-08-07 10:05
浏览次数:
1