湘阴县人民政府 林业局
政府信息公开
政府信息公开指南
法定主动公开内容
机构概况
部门文件
工作规划
人事信息
财政预决算
办事服务
信息公开年度报告
依 申 请公 开
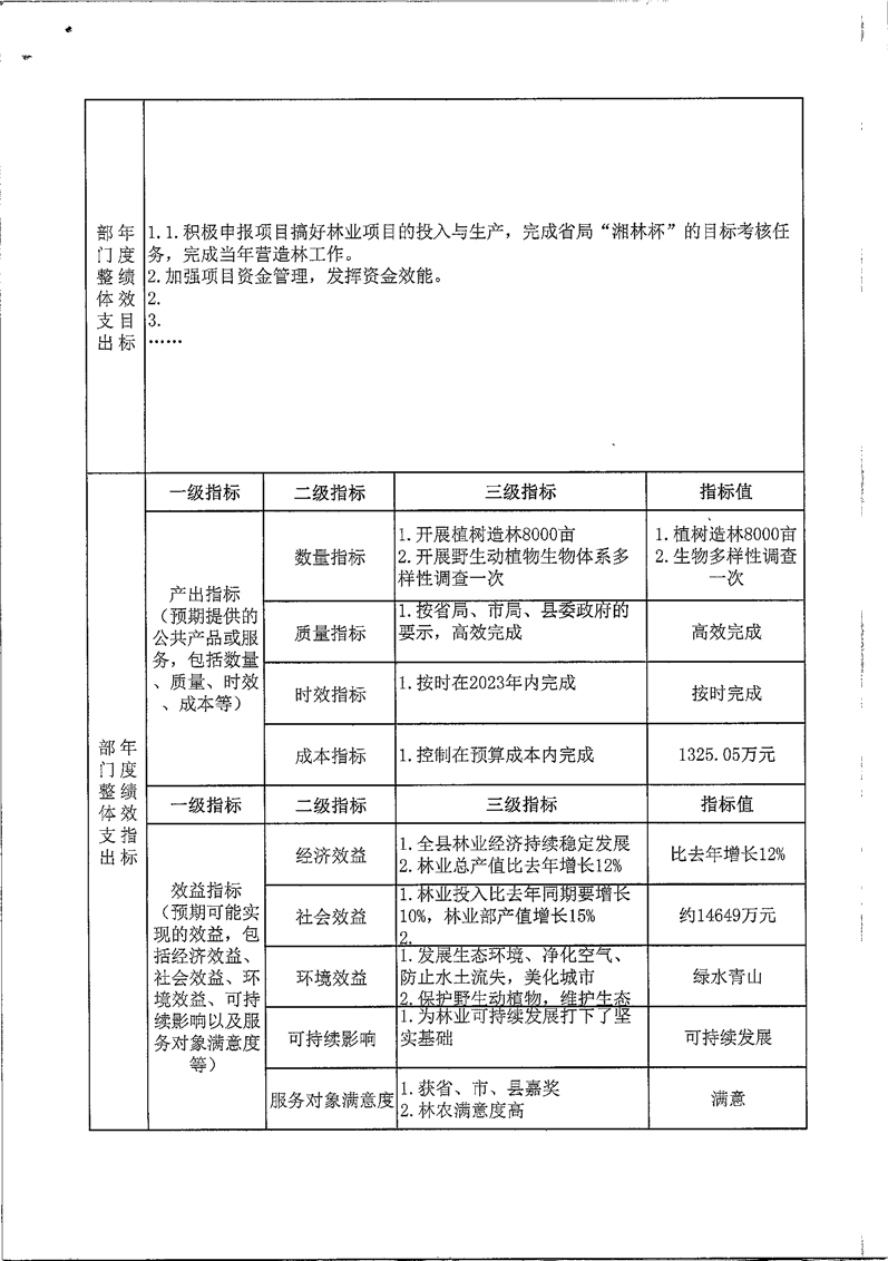
关于开展2023年度预算绩效目标信息公开工作的通知申报表
来源: 湘阴县财政局
发布时间: 2023-02-17 10:14
浏览次数:
1