湘阴县人民政府 静河镇
政府信息公开
政府信息公开指南
法定主动公开内容
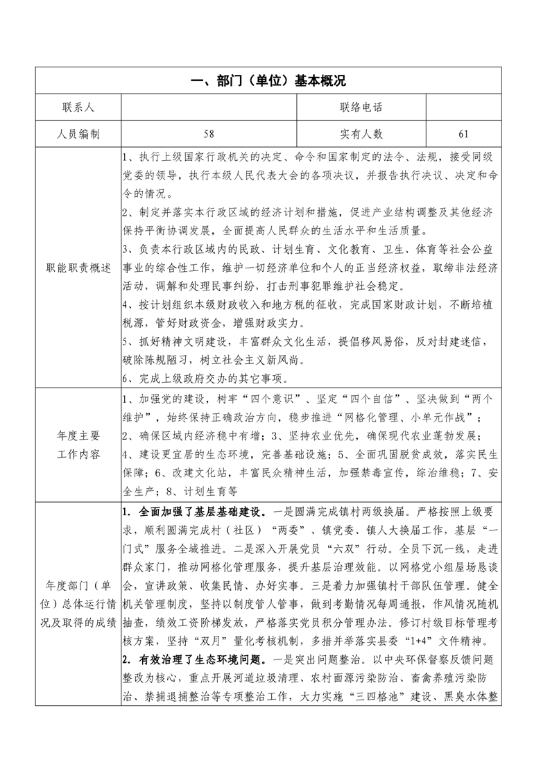
乡镇概况
部门文件
通知公告
规划计划
人事公开
财政预决算
信息公开年度报告
依 申 请公 开
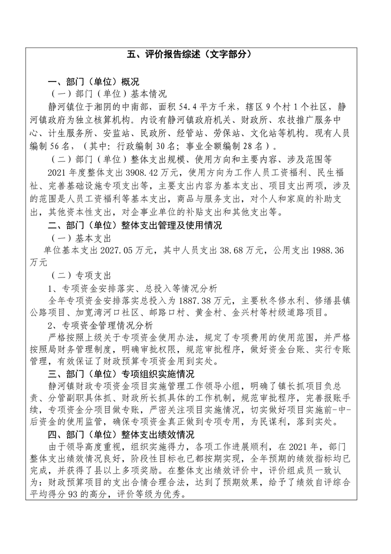
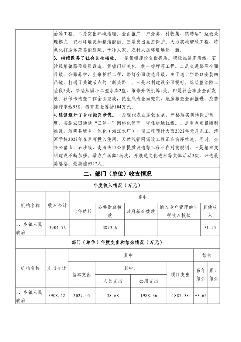
湘阴县静河镇人民政府2021年度部门决算
来源: 湘阴县静河镇
发布时间: 2022-10-11 14:34
浏览次数:
1