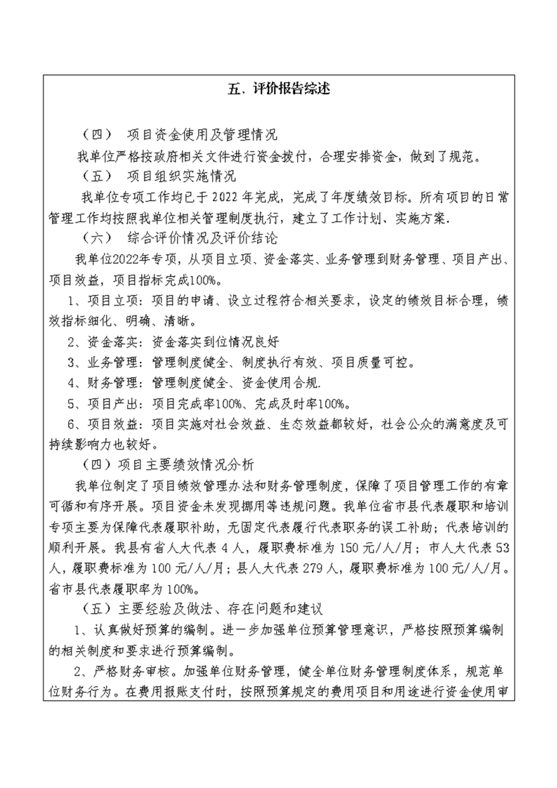
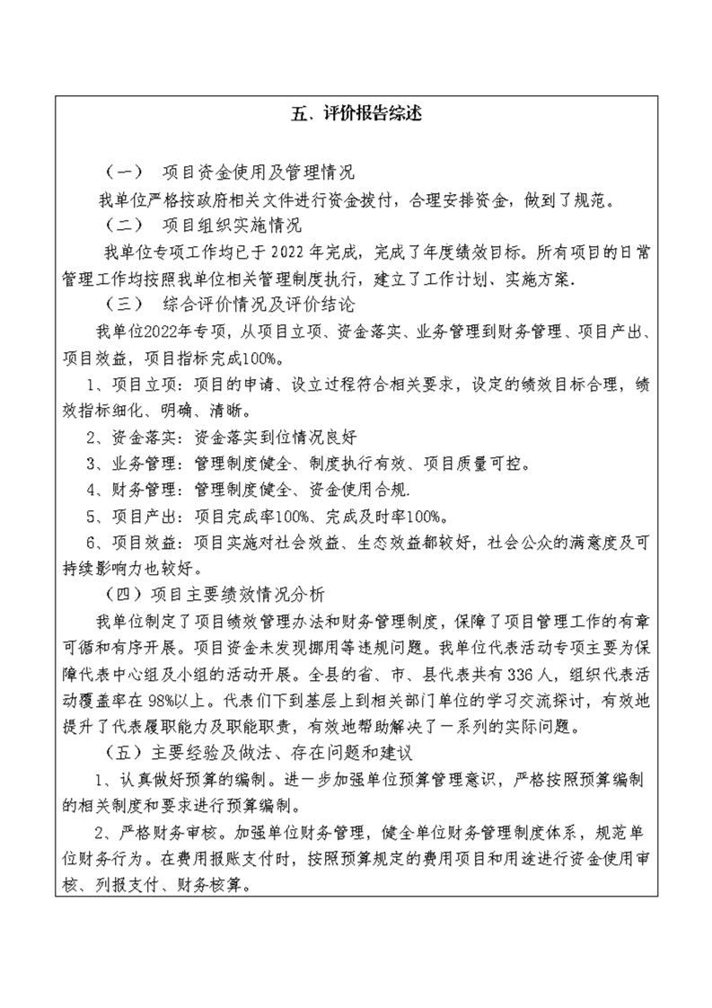
湘阴县人民政府
政府信息公开
2022年度-湘阴县人民代表大会常务委员会-部门决算
来源: 湘阴县人民代表大会常务委员会
发布时间: 2023-08-11 10:07
浏览次数:
1