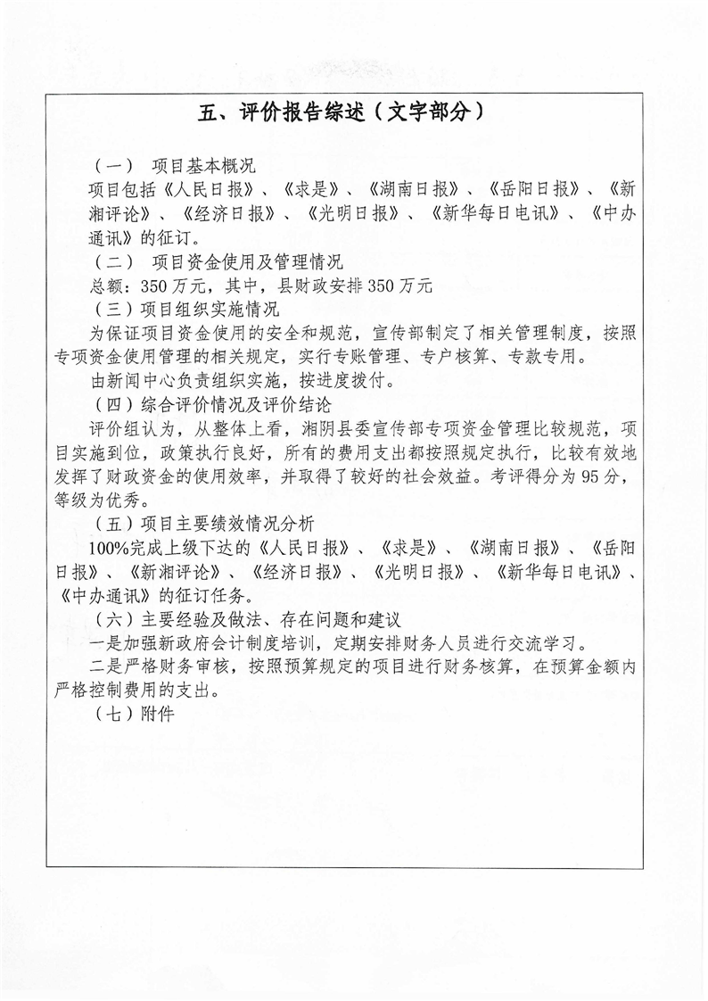
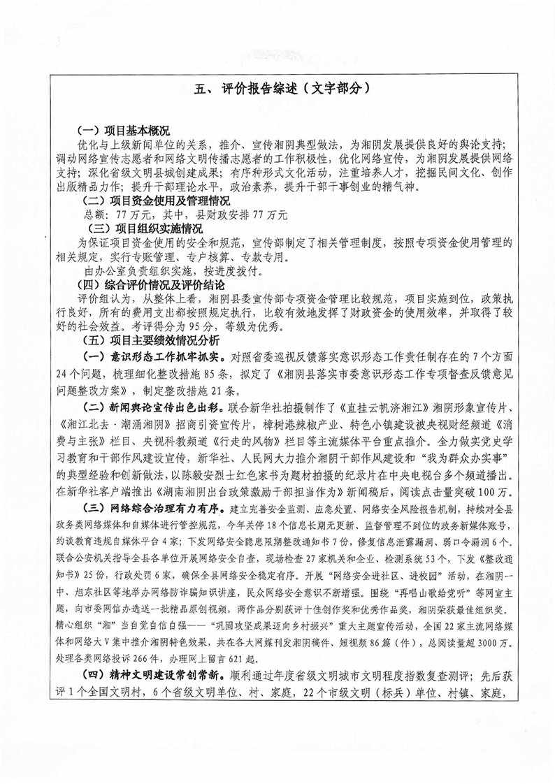
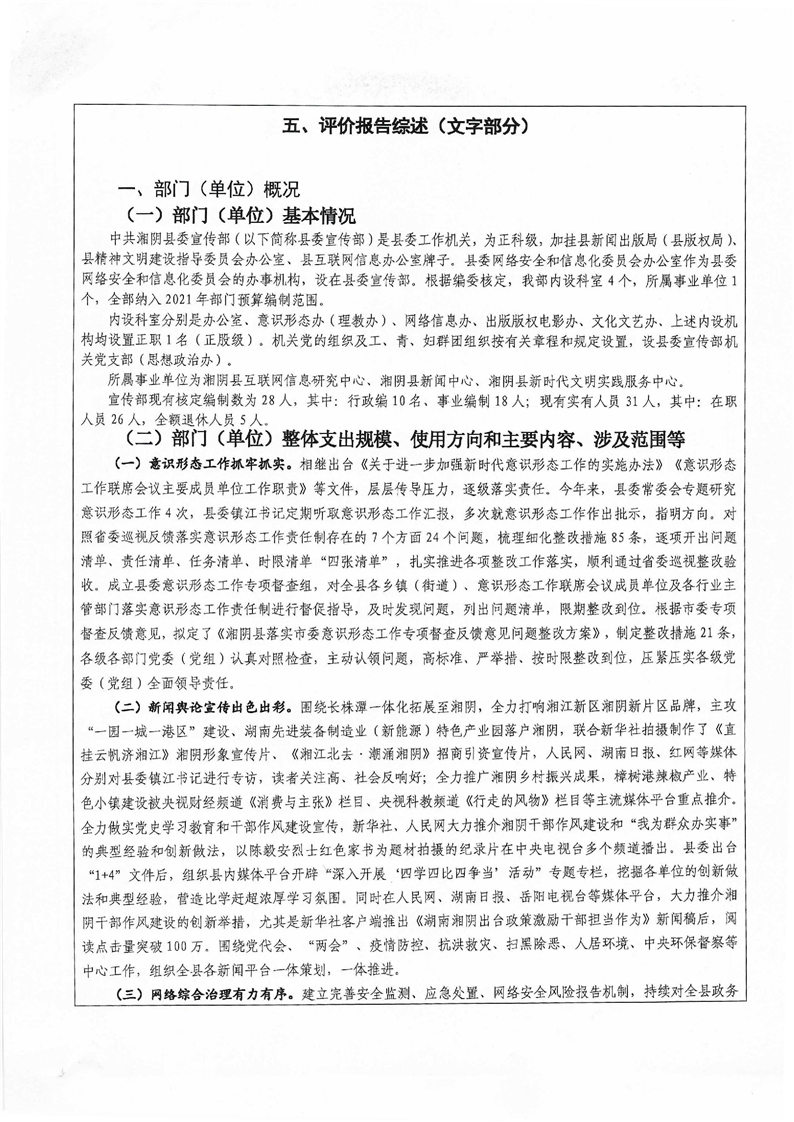
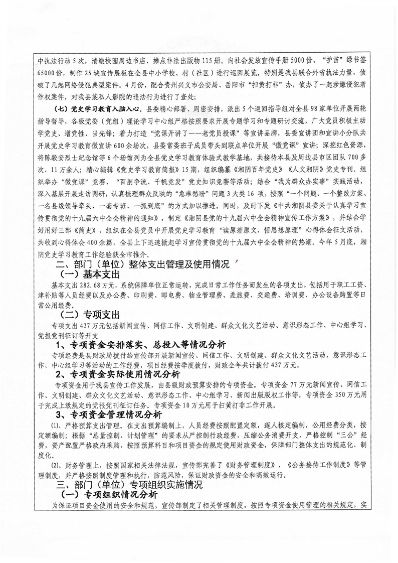
湘阴县人民政府
政府信息公开
2021年度-中共湘阴县委宣传部-决算公开
来源: 中共湘阴县委宣传部
发布时间: 2022-09-01 11:18
浏览次数:
1