湘阴县人民政府
政府信息公开
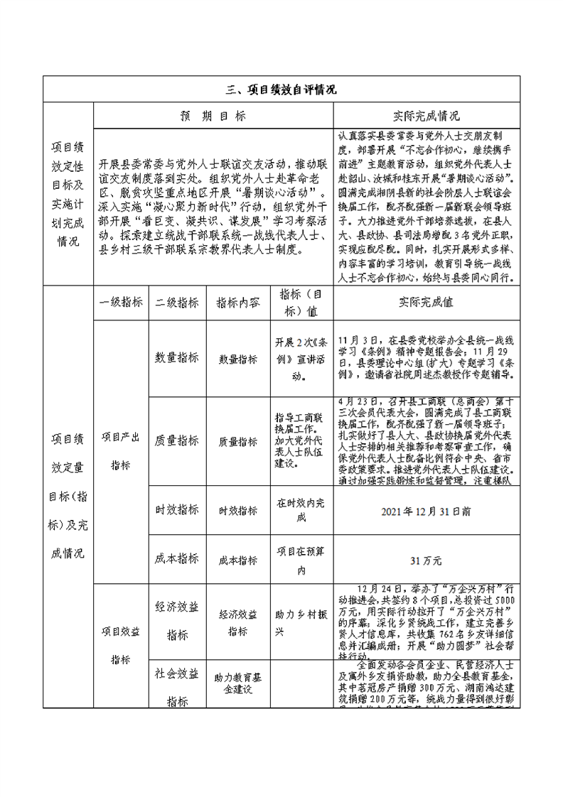
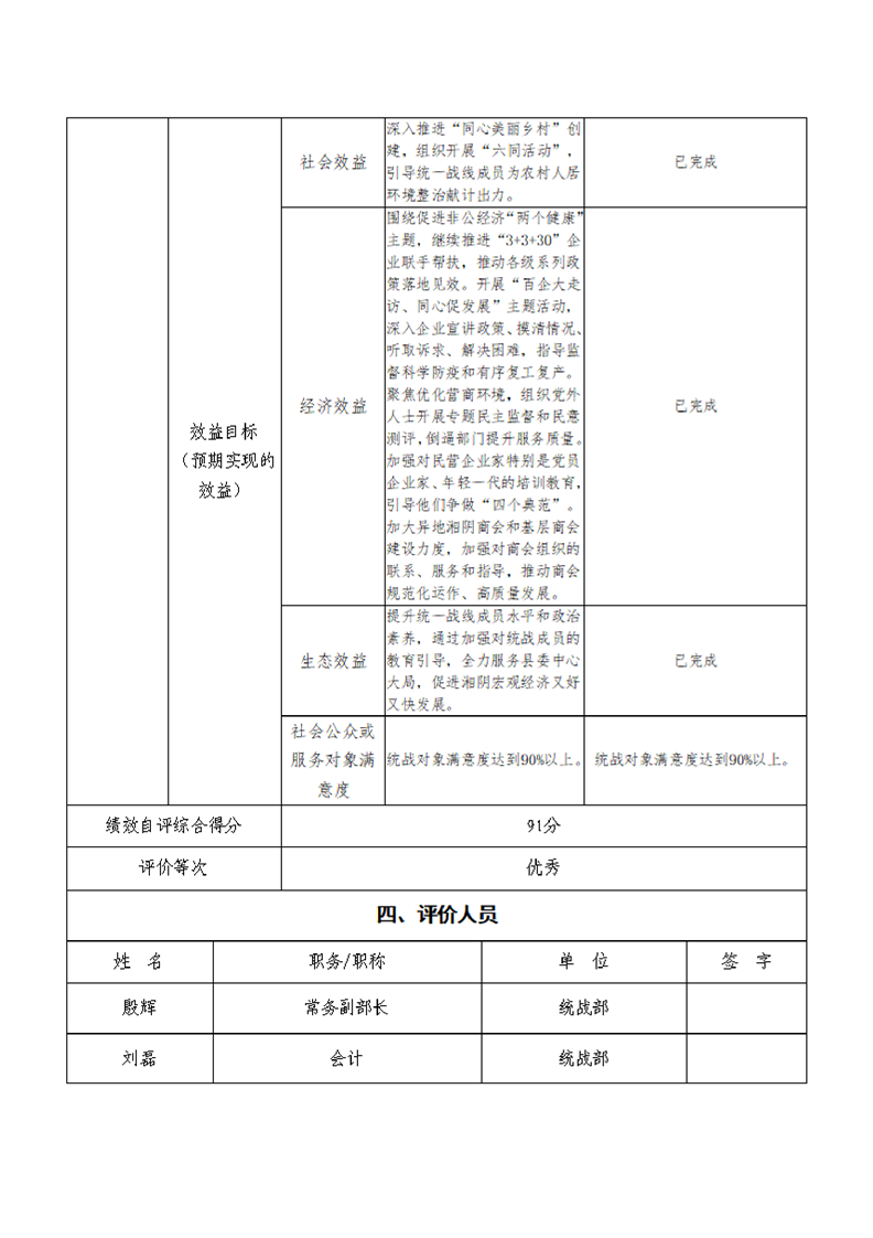
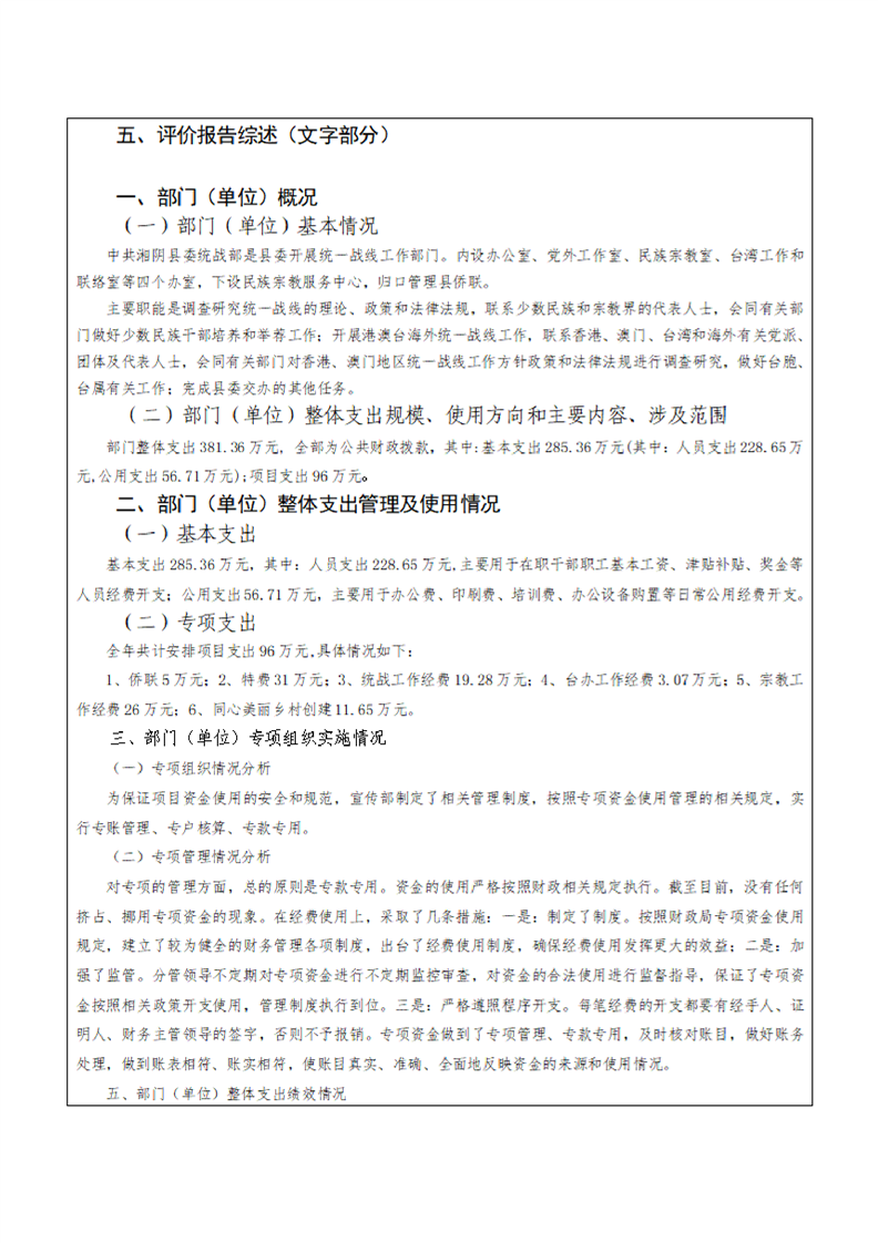
湘阴县统战部2021年度财政支出绩效评价自评 报告
来源: 湘阴县委统战部
发布时间: 2022-04-13 09:12
浏览次数:
1