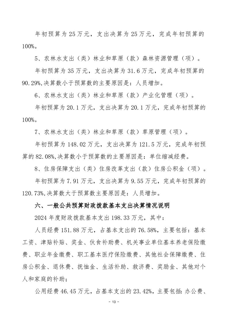
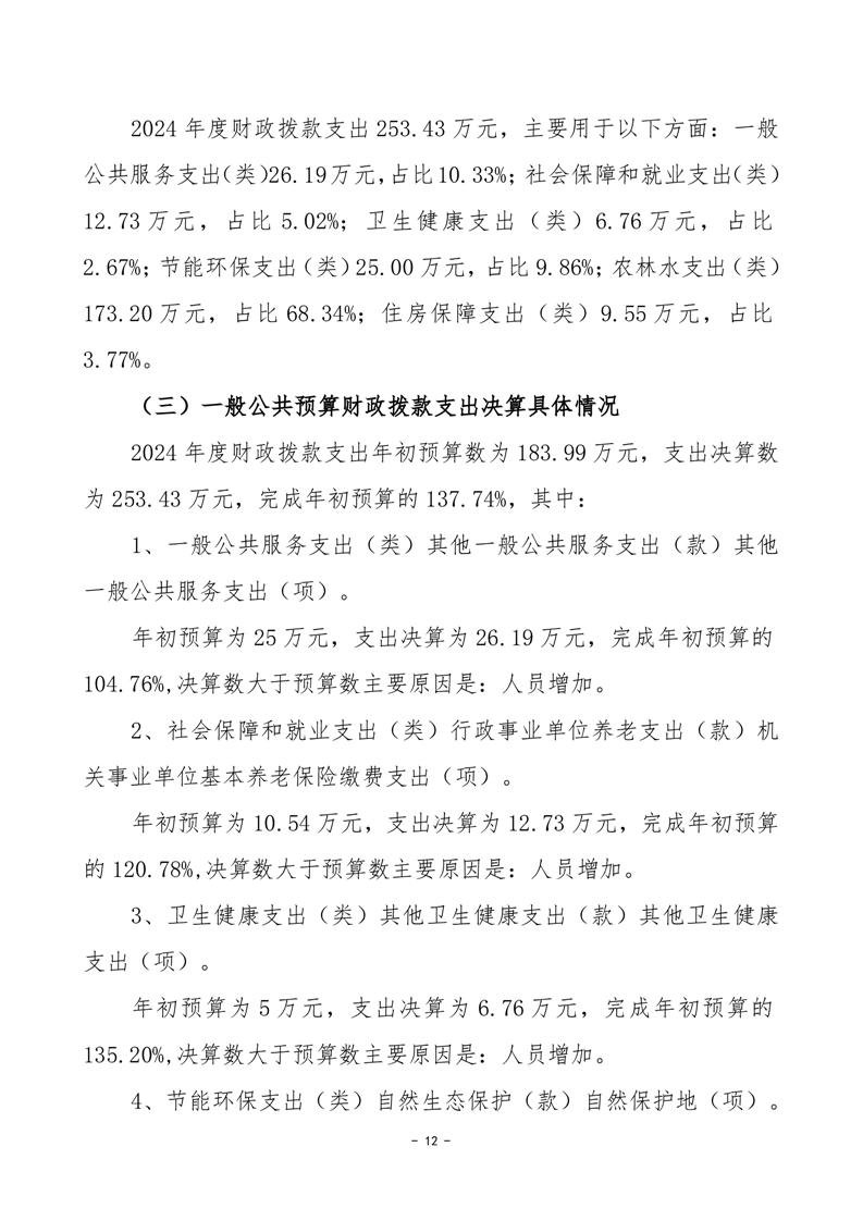
湘阴县人民政府
政府信息公开
2024年度-湘阴县鹅形山森林公园管理处-部门决算
来源: 湘阴县鹅形山森林公园管理处
发布时间: 2025-07-23 15:00
浏览次数:
1