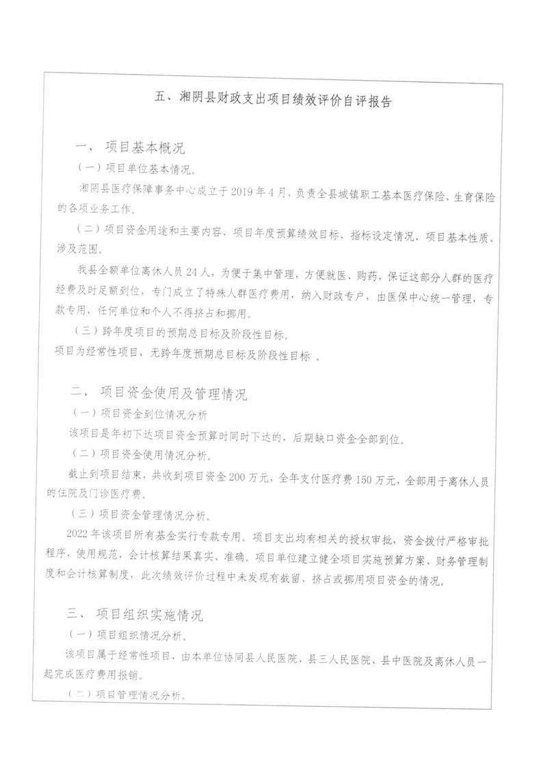
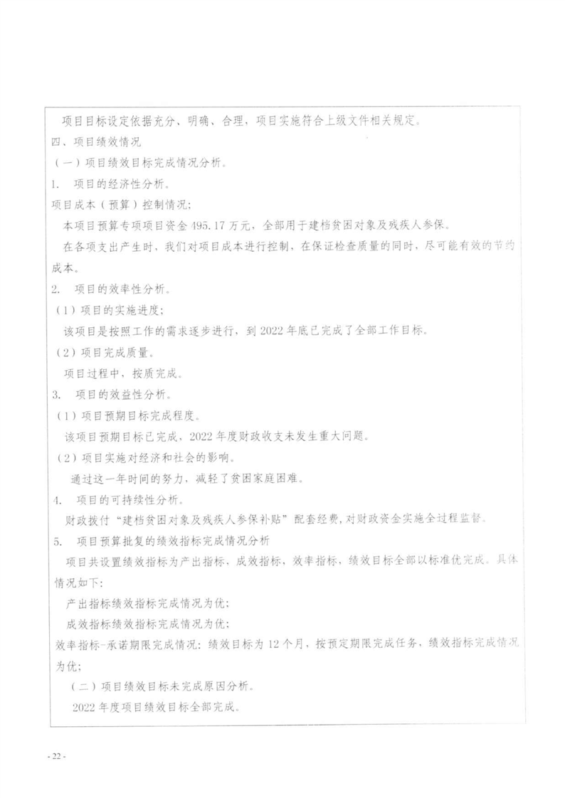
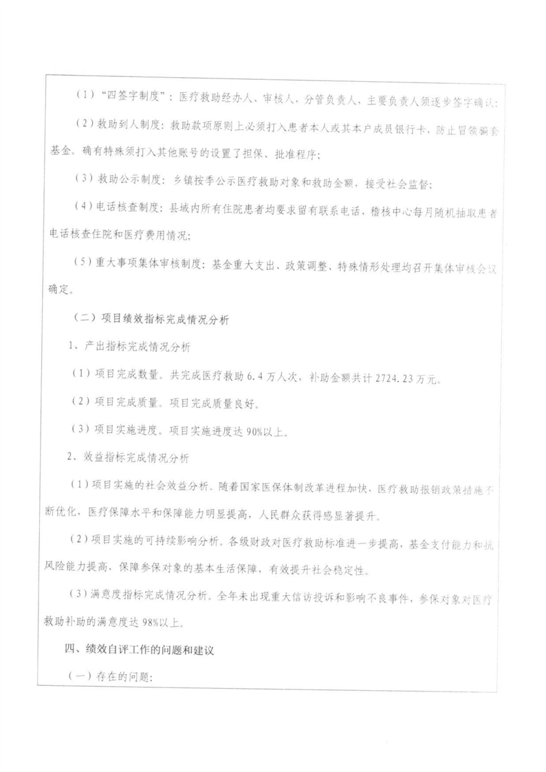
湘阴县人民政府
政府信息公开
湘阴县医疗保障局-2022年度-绩效评价自评报告
来源: 湘阴县医疗保障局
发布时间: 2023-08-10 16:08
浏览次数:
1