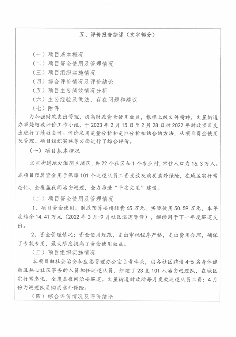
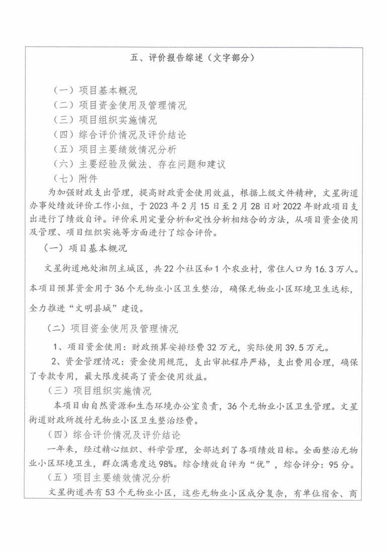
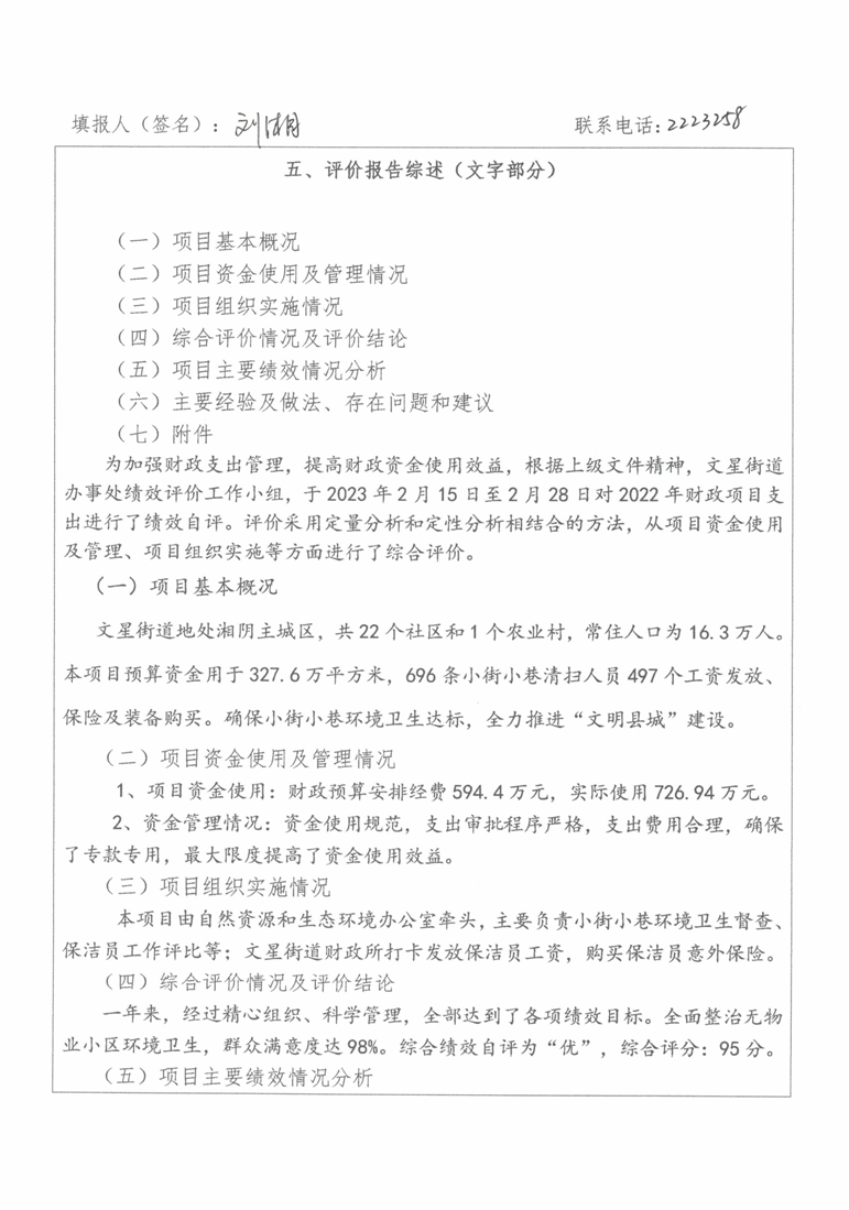
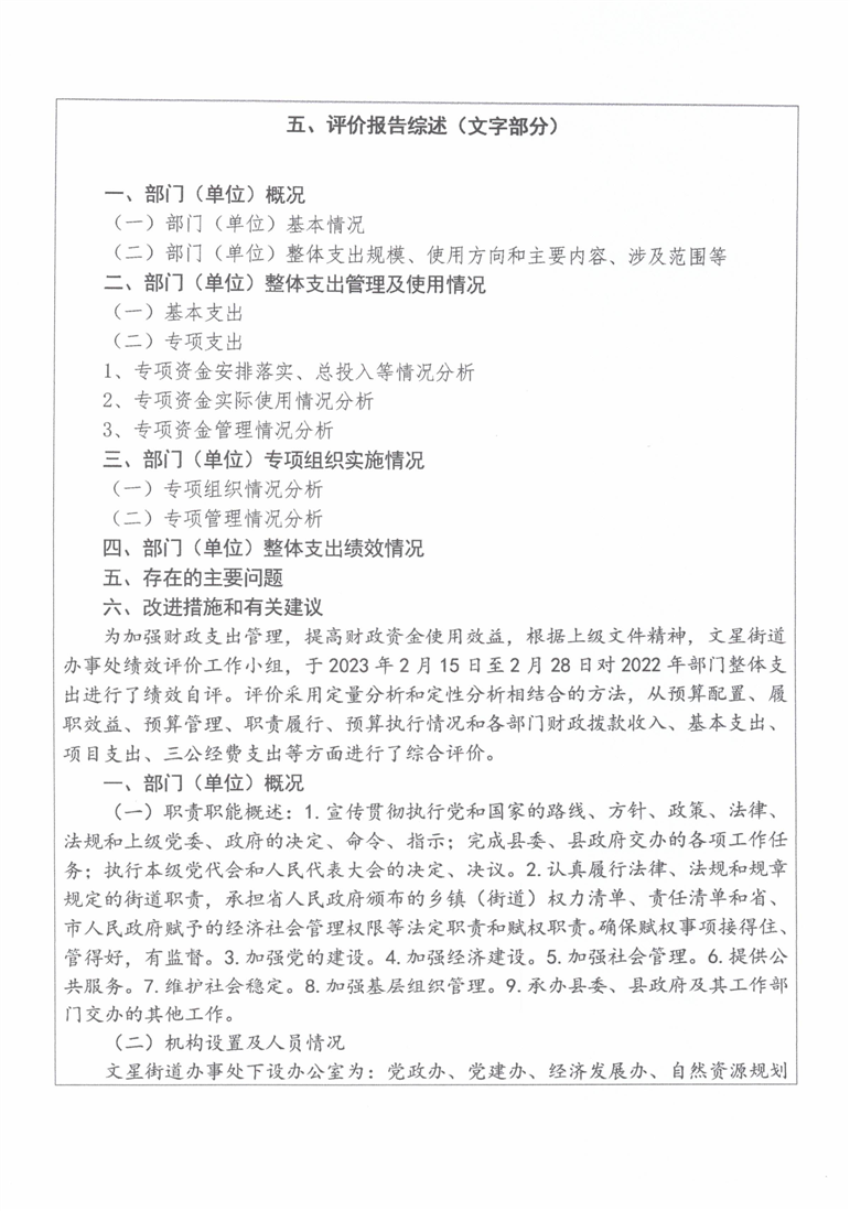
湘阴县人民政府
政府信息公开
2022年度文星街道整体支出绩效评价自评报告
来源: 文星街道办公室
发布时间: 2023-08-16 09:42
浏览次数:
1