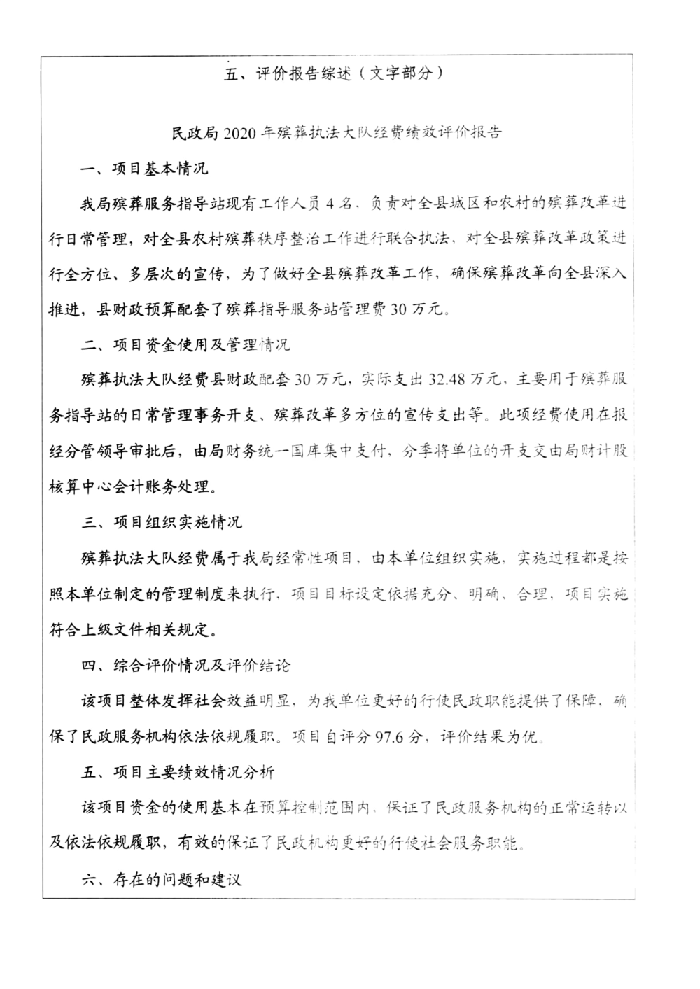
湘阴县人民政府
政府信息公开
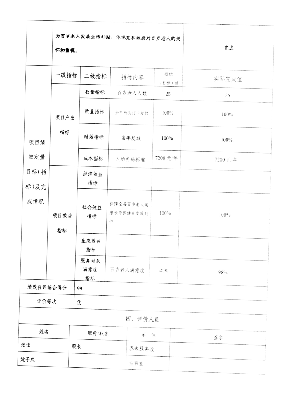
湘阴县民政局-2022年度-绩效评价自评报告
来源: 湘阴县民政局
发布时间: 2023-08-09 15:31
浏览次数:
1