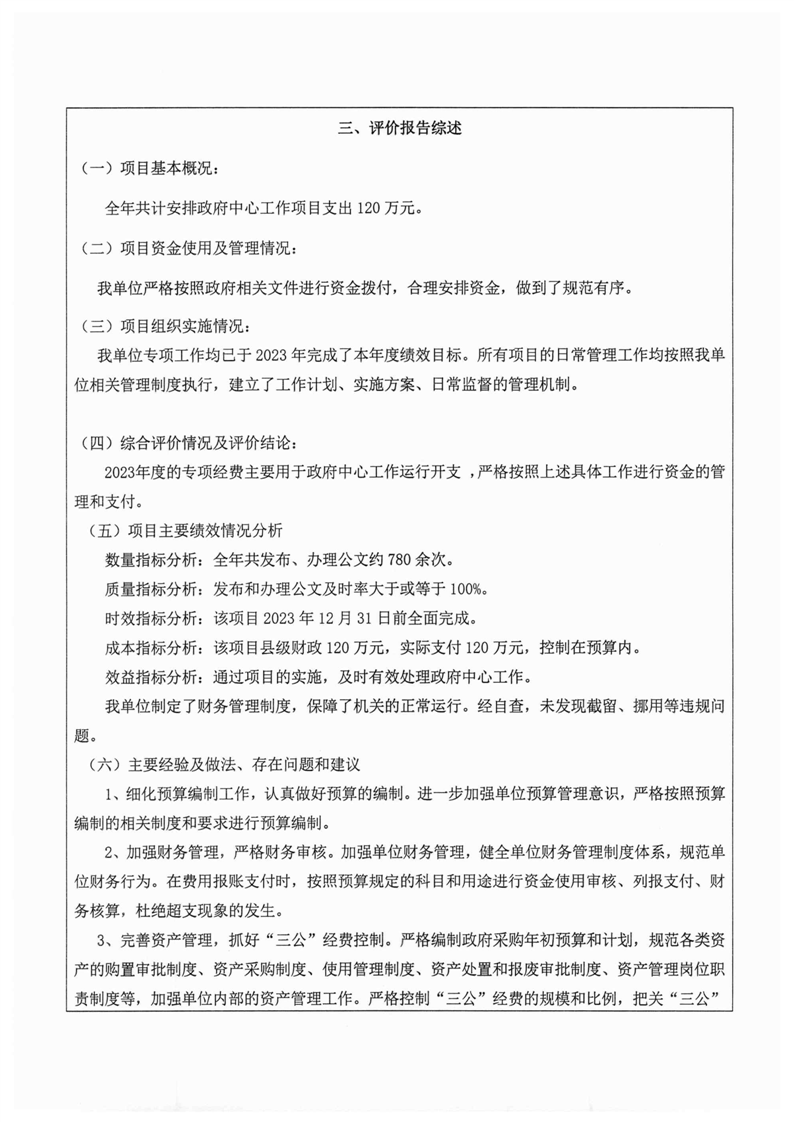
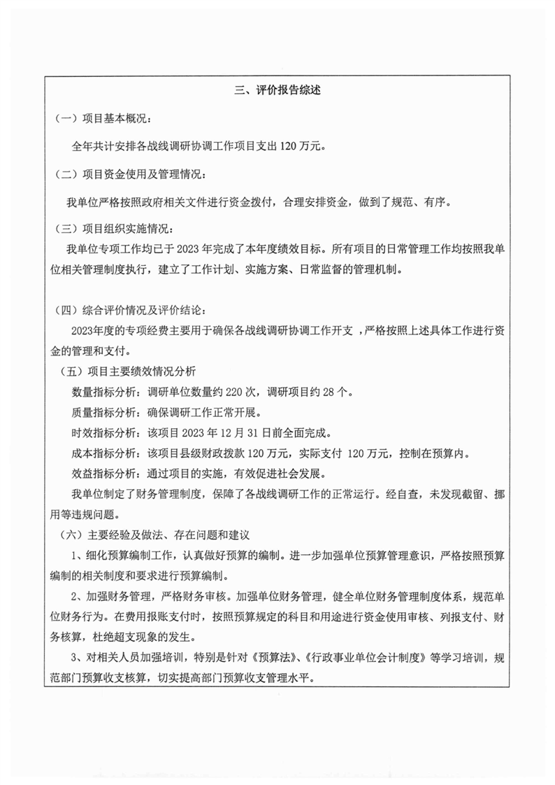
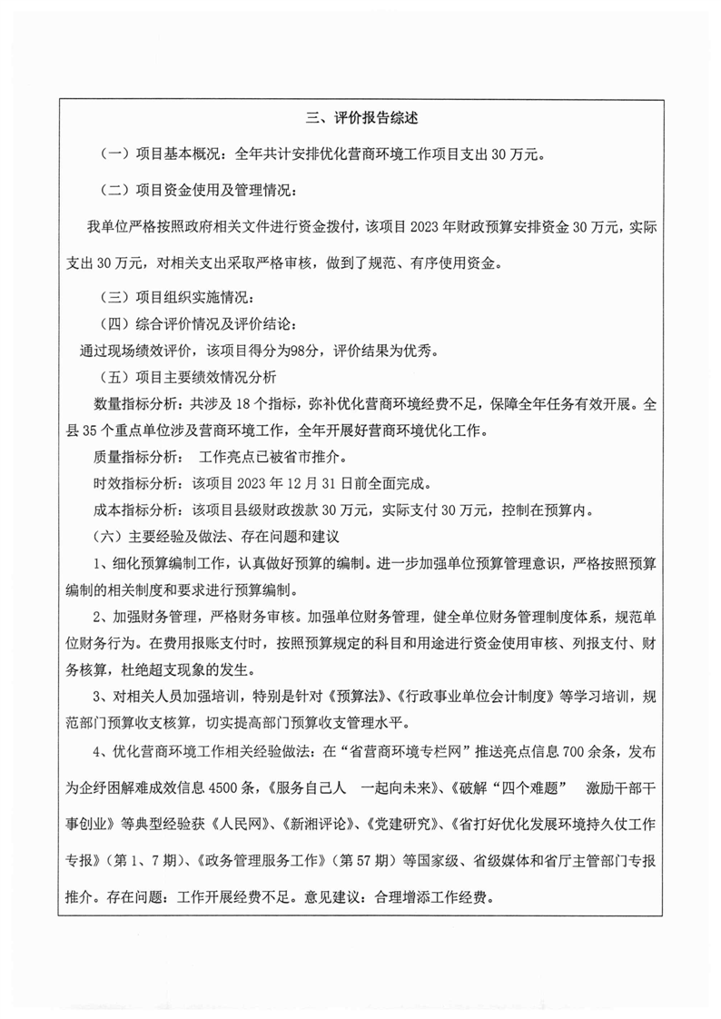
湘阴县人民政府
政府信息公开
2023年-湘阴县人民政府办公室-财政预算资金绩效自评公开
来源: 湘阴县人民政府办公室
发布时间: 2024-09-25 17:39
浏览次数:
1