湘阴县人民政府
政府信息公开
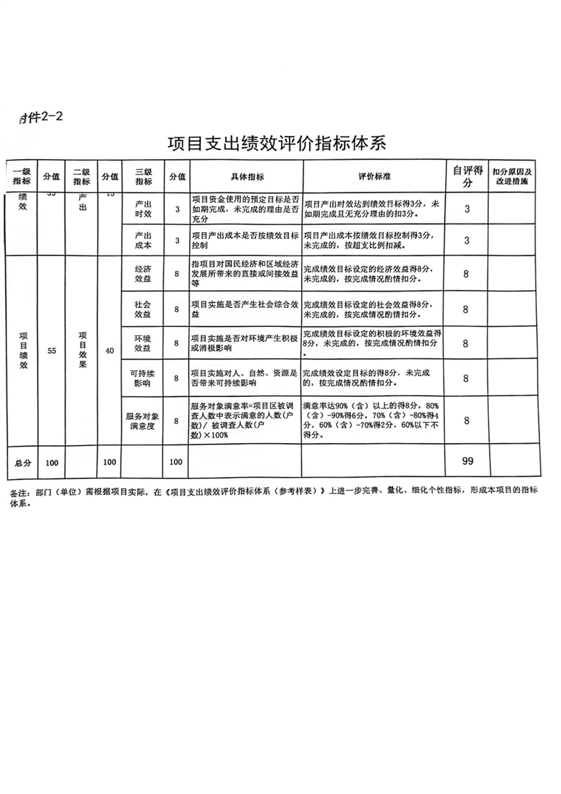
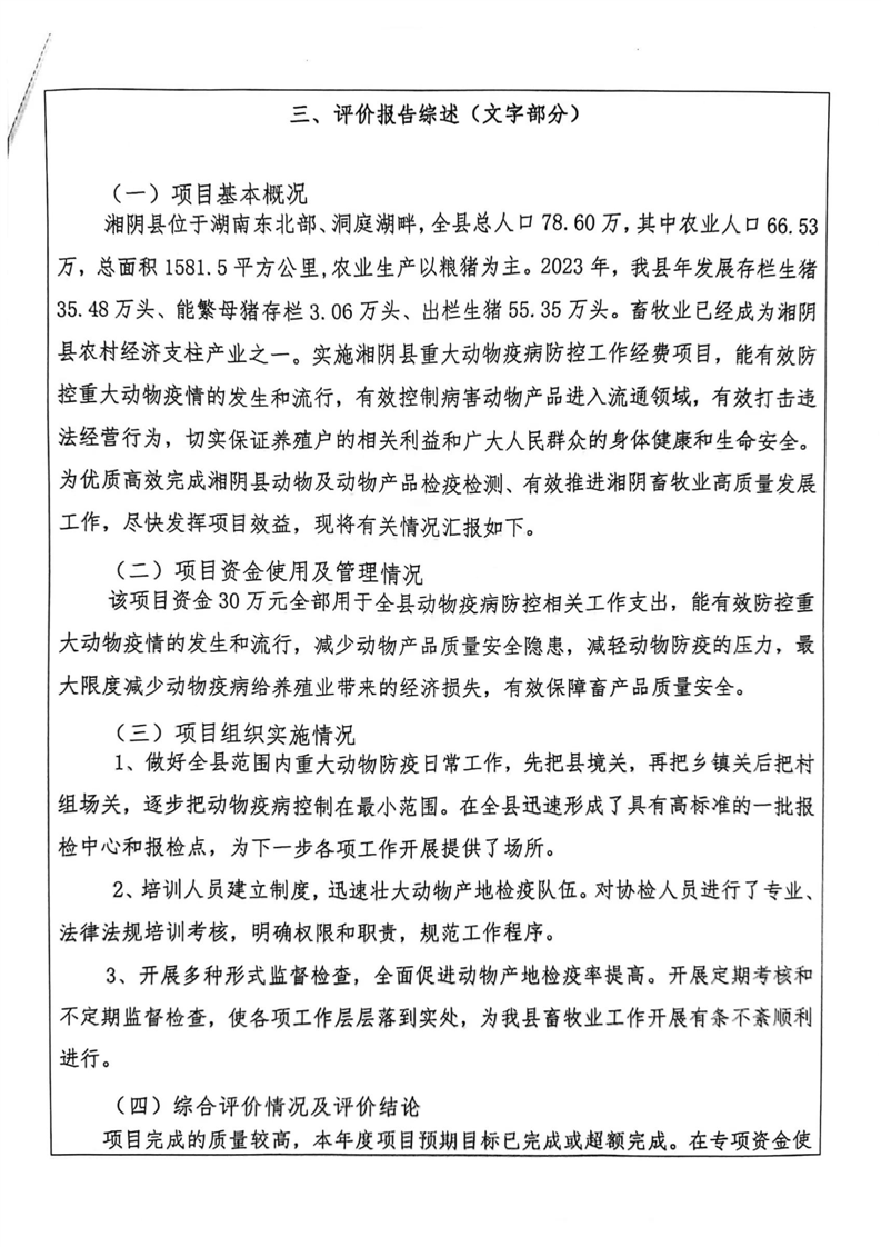
2023年-湘阴县畜牧水产服务中心-财政预算资金绩效自评公开
来源: 湘阴农业农村局
发布时间: 2024-09-30 15:42
浏览次数:
1