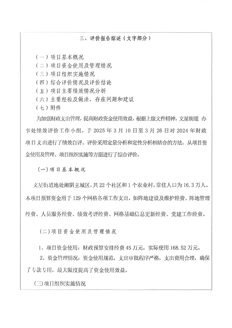
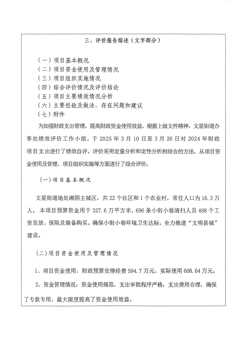
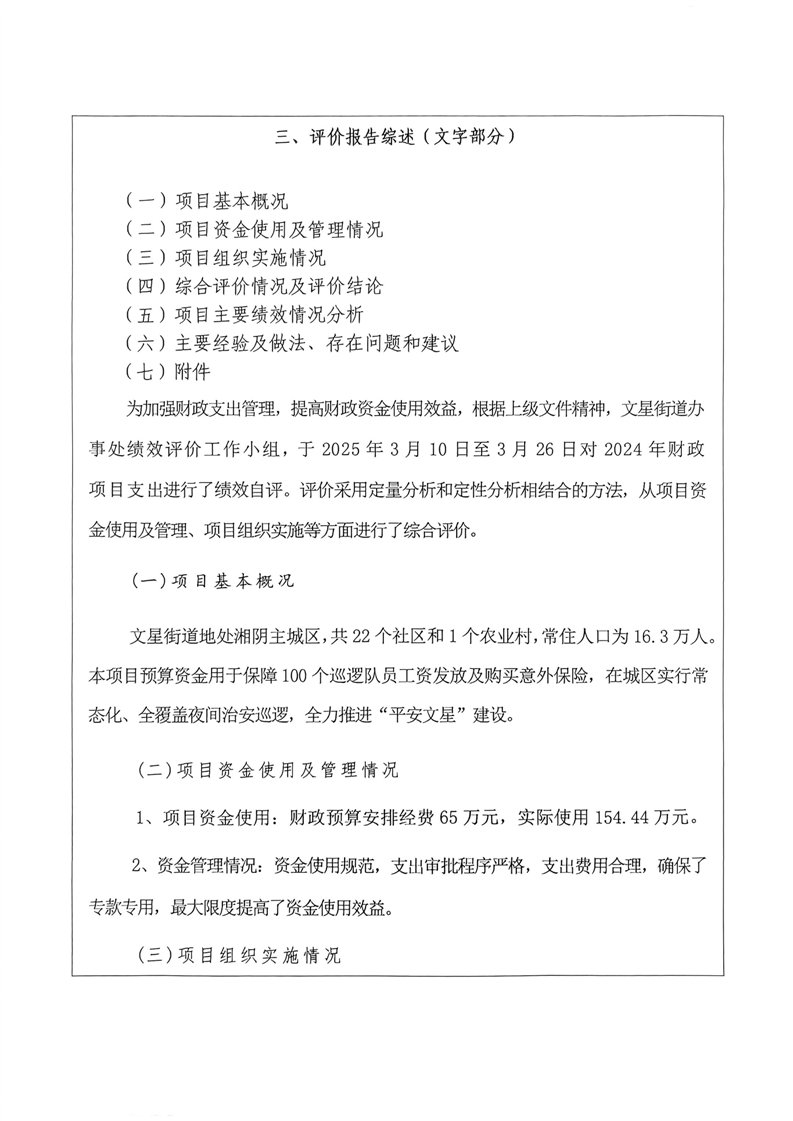
湘阴县人民政府
政府信息公开
2024年-文星街道办事处-支出项目绩效评价自评报告
来源: 文星街道办公室
发布时间: 2025-10-09 15:13
浏览次数:
1