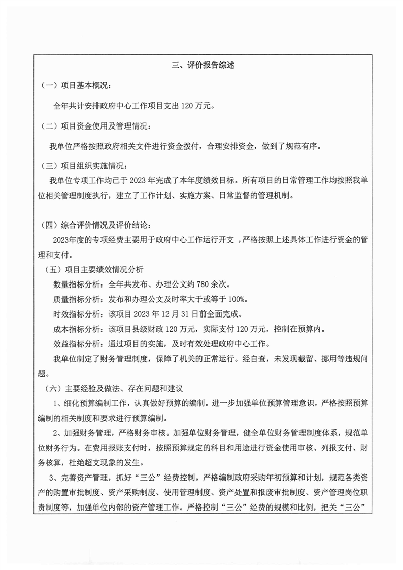
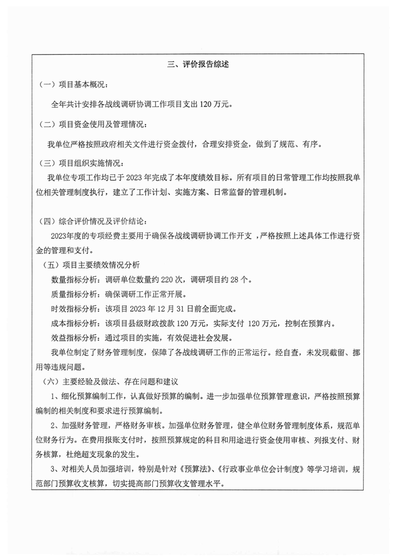
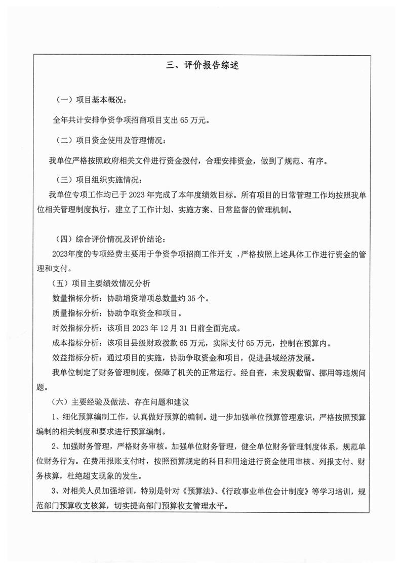
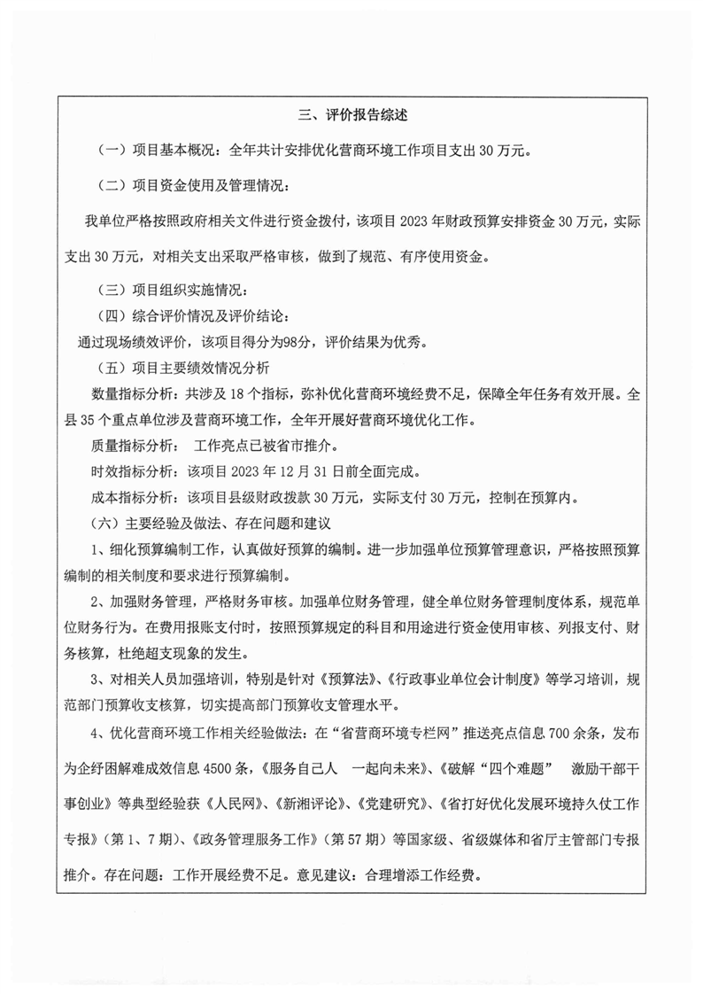
2023年-湘阴县人民政府办公室-财政预算资金绩效自评公开
详细信息
| 公开具体内容 |
|
||
基本信息
| 所属领域 | 财政预决算 | ||
| 一级事项 | 财政预决算 | 二级事项 | 政府预算 |
| 公开时限 | 本级人民代表大会或其常务委员会批准后20日内 | 公开方式 | 主动 |
| 公开依据 | 《预算法》、《政府信息公开条例》、《财政部关于印发<地方预决算公开操作规程的通知>》、《财政部关于印发<地方政府债务信息公开办法(试行)>的通知》等法律法规和文件规定《预算法》、《政府信息公开条例》、《财政部关于印发<地方预决算公开操作规程的通知>》、《财政部关于印发<地方政府债务信息公开办法(试行)>的通知》等法律法规和文件规定 《预算法》、《政府信息公开条例》、《财政部关于印发<地方预决算公开操作规程的通知>》、《财政部关于印发<地方政府债务信息公开办法(试行)>的通知》等法律法规和文件规定 | ||
| 公开主体 | 湘阴县财政局 | ||
| 公开层级1 | 县级 | 公开渠道和载体 | 政府网站,财政部门网站公开平台,政府公报 |
| 公开层级2 | 乡、村级 | 公开渠道和载体 | |
- 详细信息
- 基本信息






















