当前位置:
首页
>
政务公开
>
政务要闻
>
通知公告
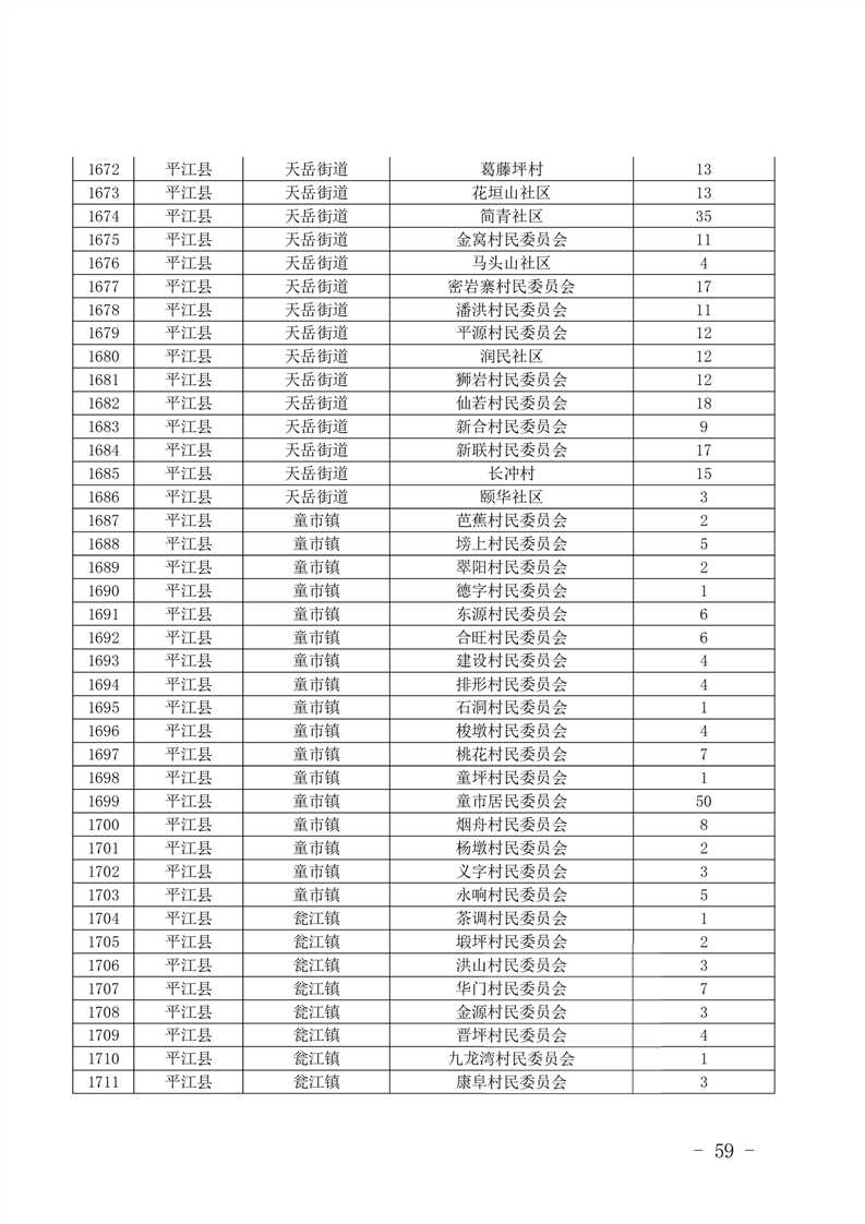
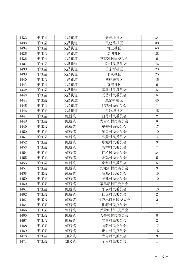
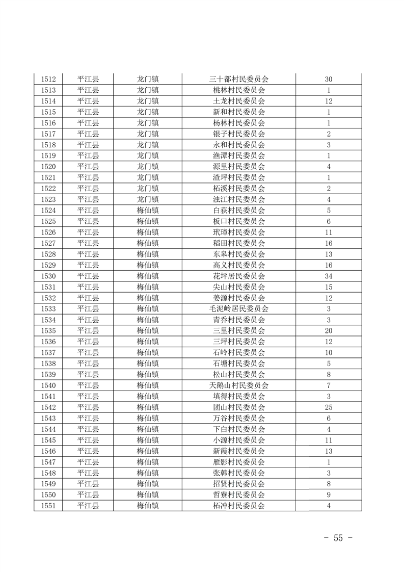
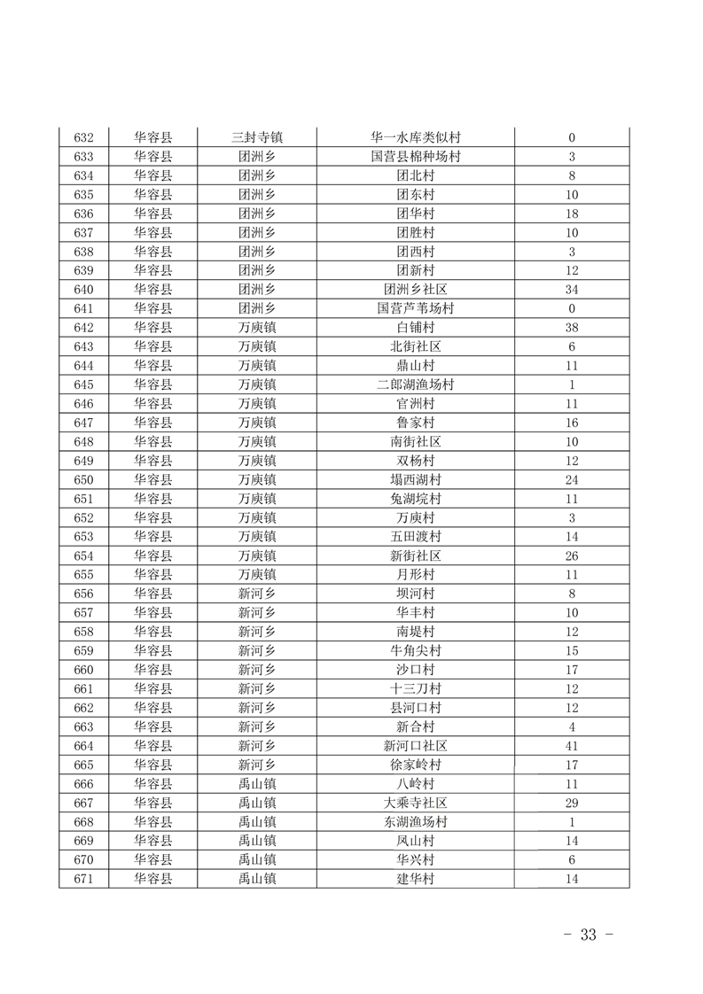
岳阳市烟草专卖局关于印发岳阳市烟草制品零售点合理布局规划的通知
来源:湘阴县烟草专卖局
2025-04-01 14:57
浏览量:
1
|
|
|
|