当前位置:
首页
>
重点领域信息公开
>
生态环境
>
环保规划
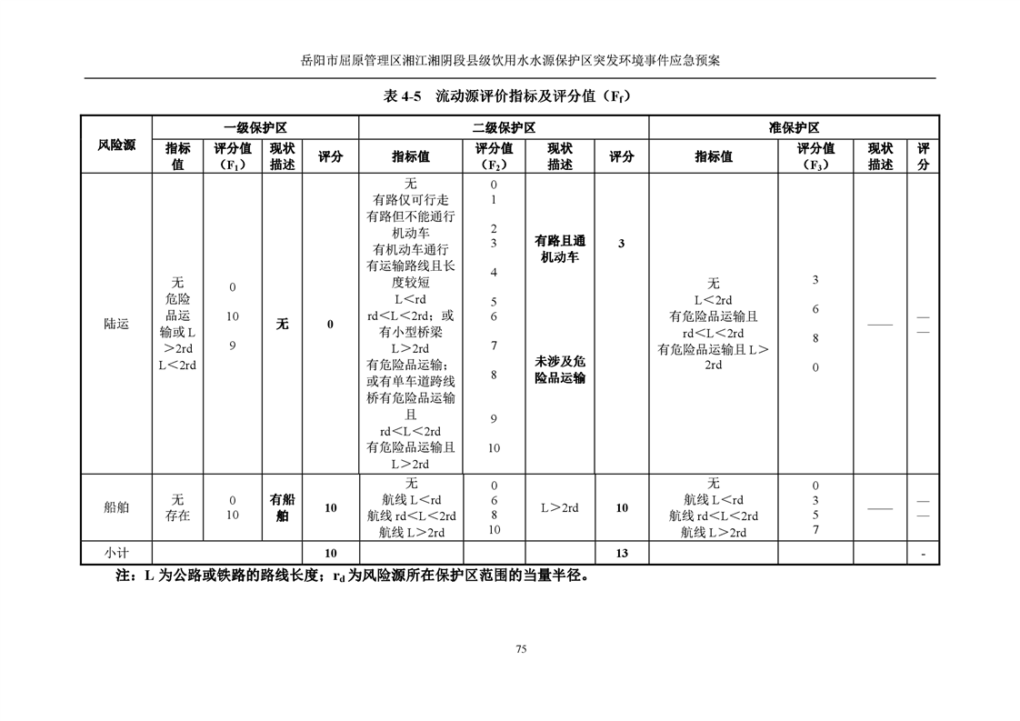
岳阳市屈原管理区湘江湘阴段县级饮用水水源保护区突发环境事件应急预案
来源:岳阳市生态环境局湘阴分局
2022-06-17 17:00
浏览量:
1
|
|
|
|