当前位置:
首页
>
重点领域信息公开
>
生态环境
>
环境信访
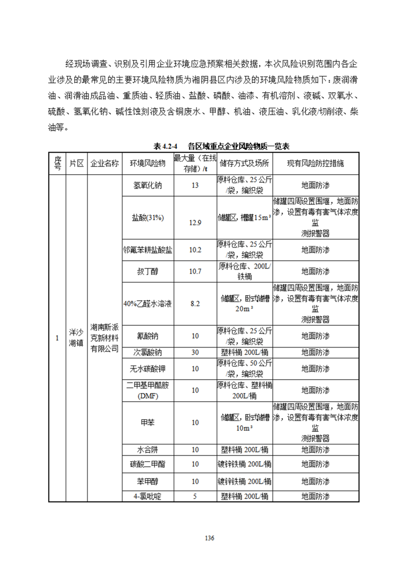
湘阴县突发环境事件应急预案(2024修改版5.10)
来源:市生态环境局湘阴分局
2024-08-13 16:31
浏览量:
1
|
|
|
|