当前位置:
首页
>
重点领域信息公开
>
生态环境
>
污染防治
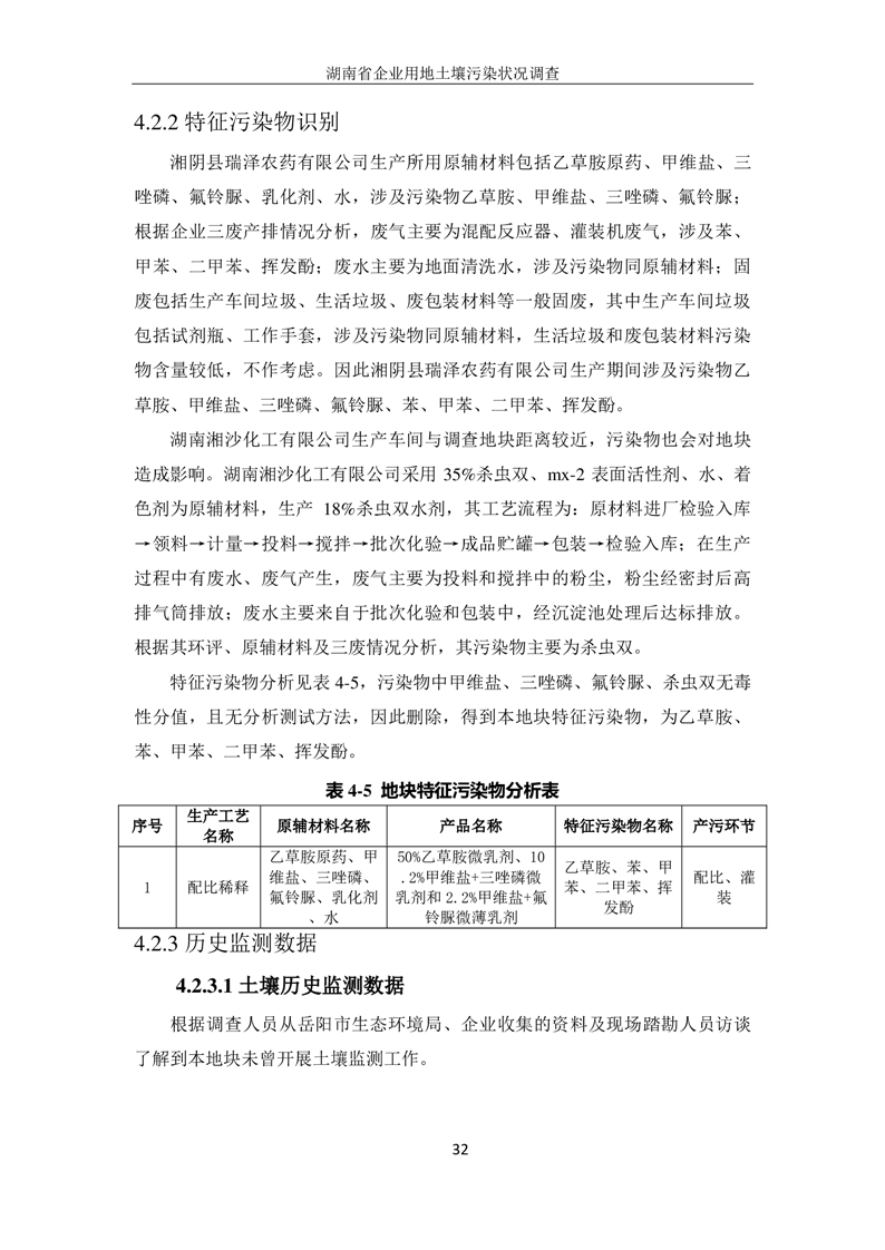
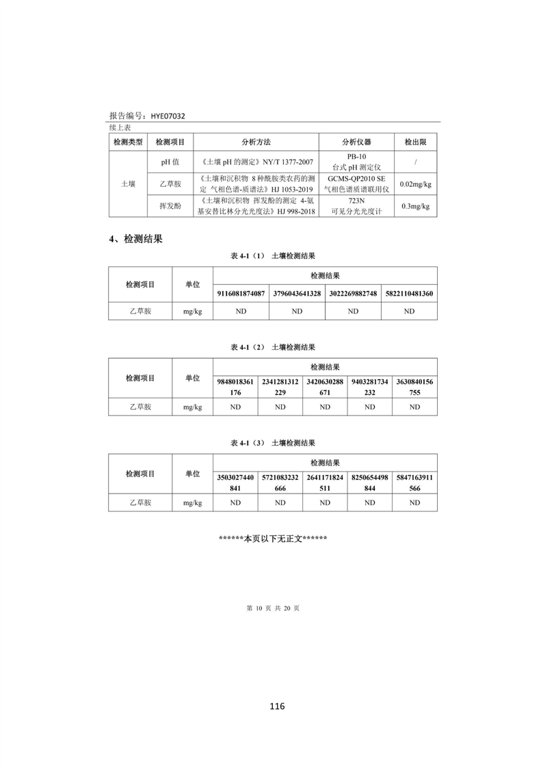
湘阴县瑞泽农药有限公司地块土壤污染状况初步调查报告
来源:岳阳市生态环境局湘阴分局
2024-04-23 09:00
浏览量:
1
|
|
|
|