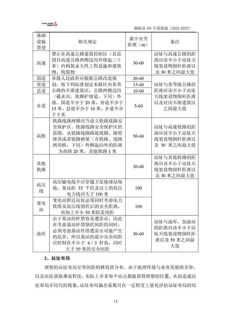
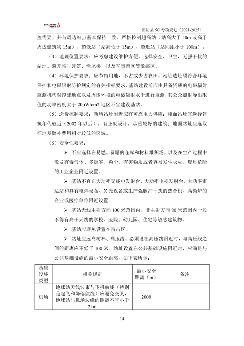
湘阴县人民政府 工业和信息化局
政府信息公开
政府信息公开指南
法定主动公开内容
机构概况
通知公告
部门文件
规划计划
人事信息
财政预决算
信息公开年度报告
依 申 请公 开
湘阴县5G通信建设专项规划(2021-2025)
来源: 湘阴县工业和信息化局
发布时间: 2024-01-24 09:14
浏览次数:
1
1.附件
112个新建的谷歌截图_20210402134700.pdf