湘阴县人民政府 自然资源局
政府信息公开
政府信息公开指南
法定主动公开内容
机构概况
公告公示
政策法规
规划计划
人事信息
地质灾害
禁毒专栏
政务服务
财政预决算
不动产公示平台
信息公开年度报告
依 申 请公 开
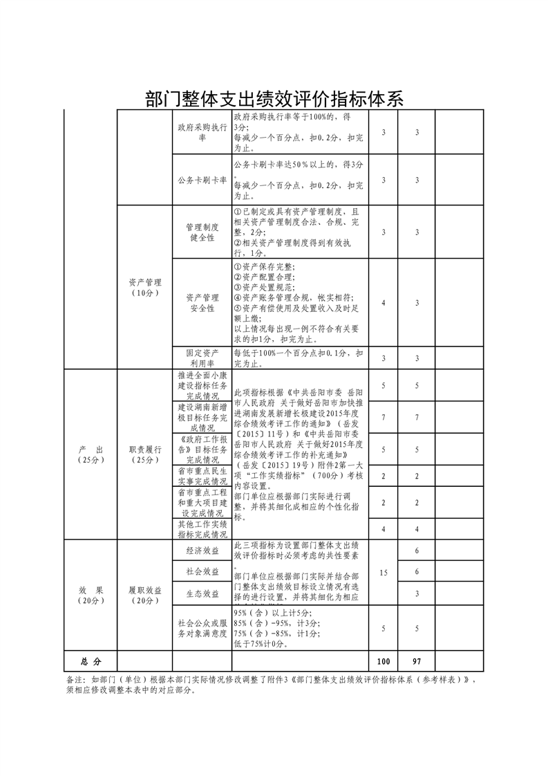
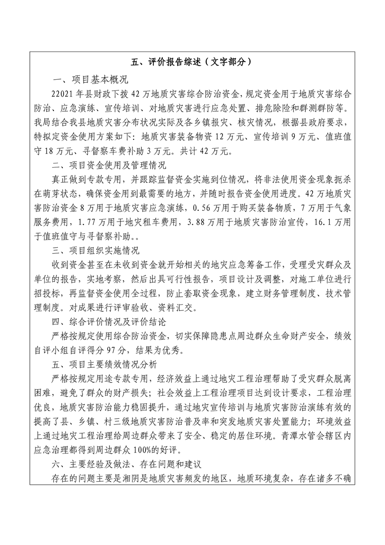
湘阴县2021年度财政支出绩效评价自评报告
来源: 湘阴县自然资源局
发布时间: 2022-04-19 15:44
浏览次数:
1
附件1:
2021年度评分表(机关整体评分表).xls
附件2:
2021年基准地价评估支出绩效评分表(城乡地类地价).xls
附件3:
2021年度自然局评分表(42万耕地后备资源).xls
附件4:
2021年支出绩效评价评分表(国土事业费42万).xls
附件5:
2021年支出绩效评价评分表(土地供应计划等50万).xls