湘阴县人民政府 自然资源局
政府信息公开
政府信息公开指南
法定主动公开内容
机构概况
公告公示
政策法规
规划计划
人事信息
地质灾害
禁毒专栏
政务服务
财政预决算
不动产公示平台
信息公开年度报告
依 申 请公 开
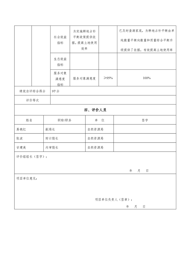
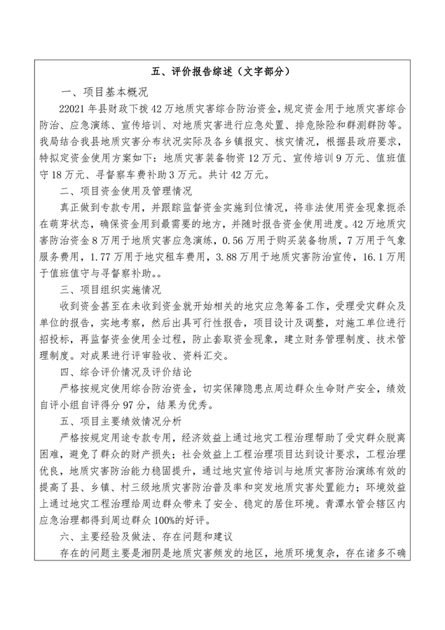
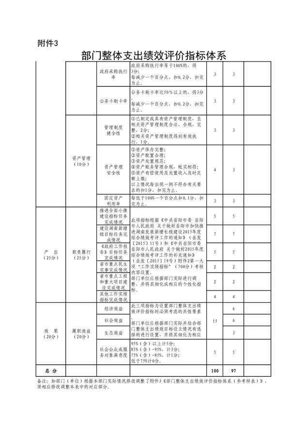
自然资源局2021年度决算公开及绩效自评公开
来源: 湘阴县自然资源局
发布时间: 2022-09-08 09:07
浏览次数:
1