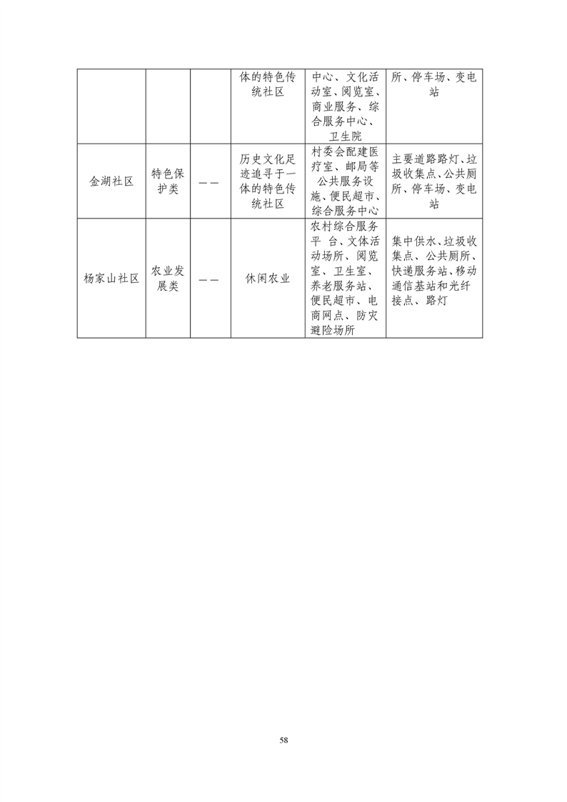
湘阴县人民政府 自然资源局
政府信息公开
政府信息公开指南
法定主动公开内容
机构概况
公告公示
政策法规
规划计划
人事信息
地质灾害
禁毒专栏
政务服务
财政预决算
信息公开年度报告
依 申 请公 开
湘阴县文星街道国土空间规划(2025-2035)
来源: 湘阴县自然资源局
发布时间: 2026-03-31 09:17
浏览次数:
1