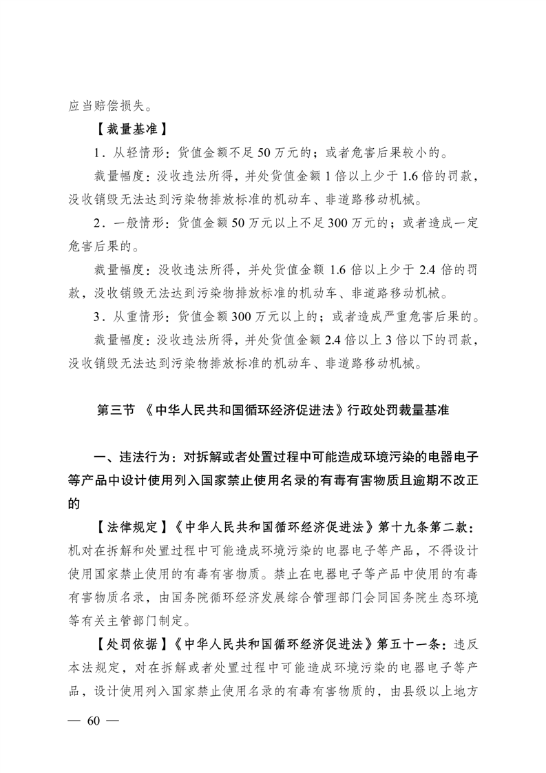
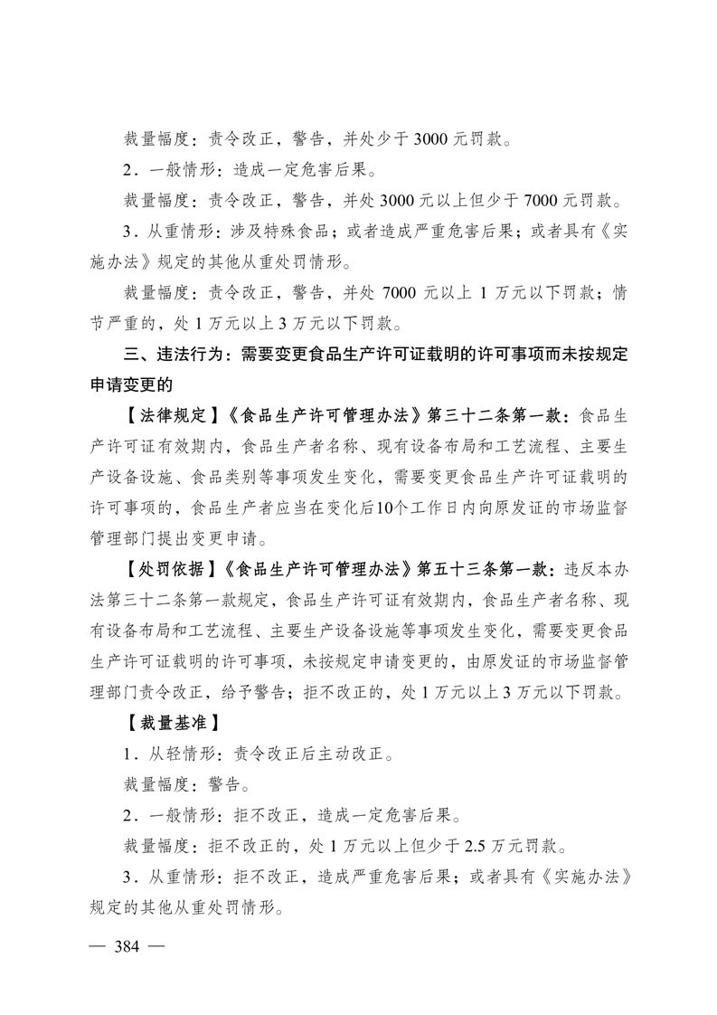
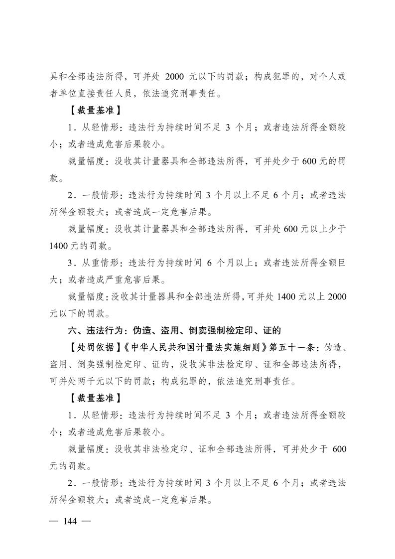
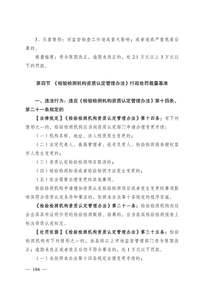
湘阴县人民政府 市场监督管理局
政府信息公开
政府信息公开指南
法定主动公开内容
机构概况
部门文件
规划计划
人事公开
财政预决算
业务工作
市场监管
质量基础一站式服务
岳阳市质量基础一站式服务
信息公开年度报告
依 申 请公 开
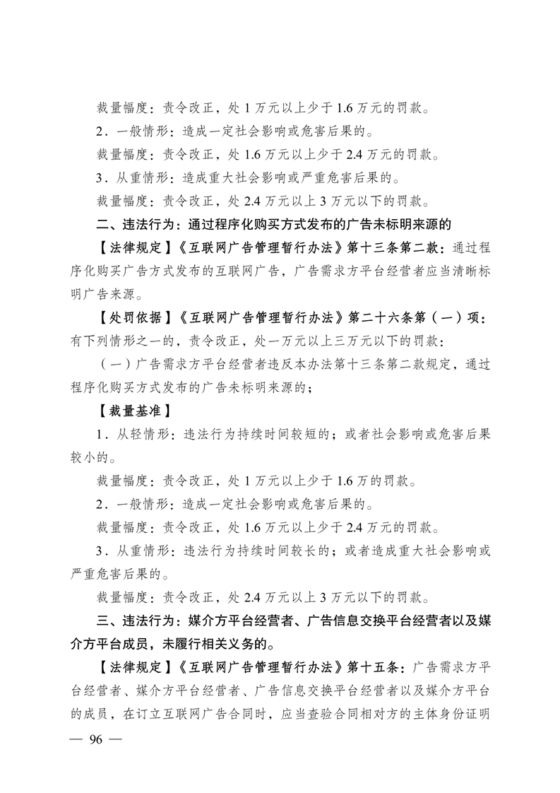
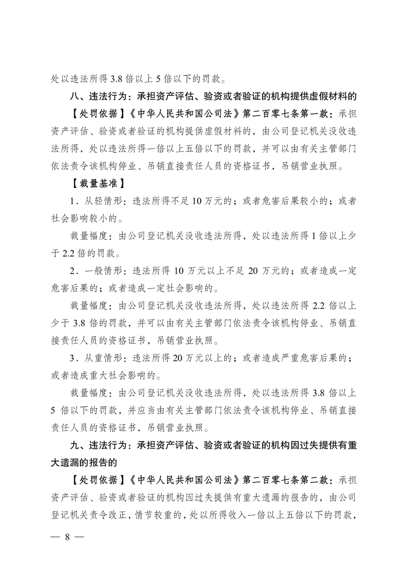
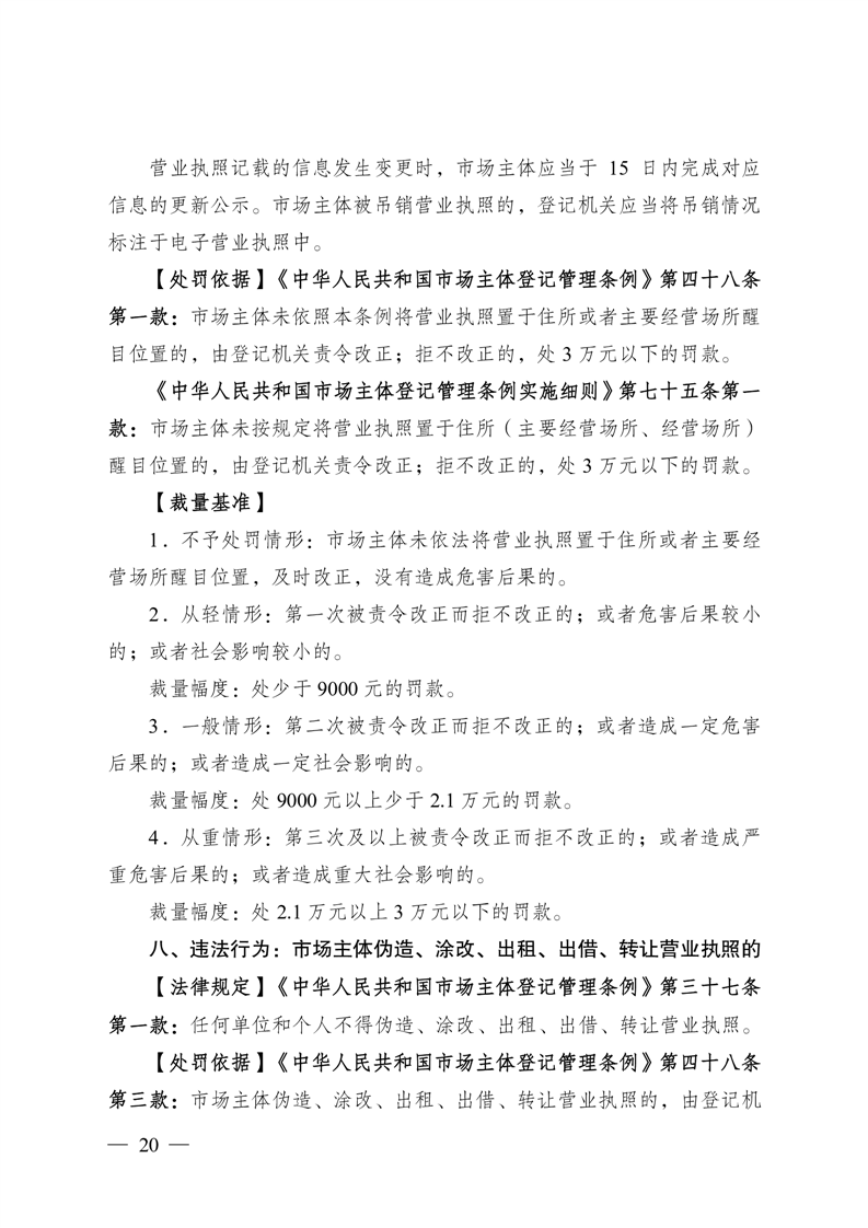
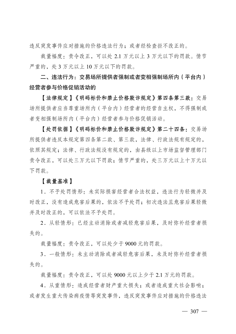
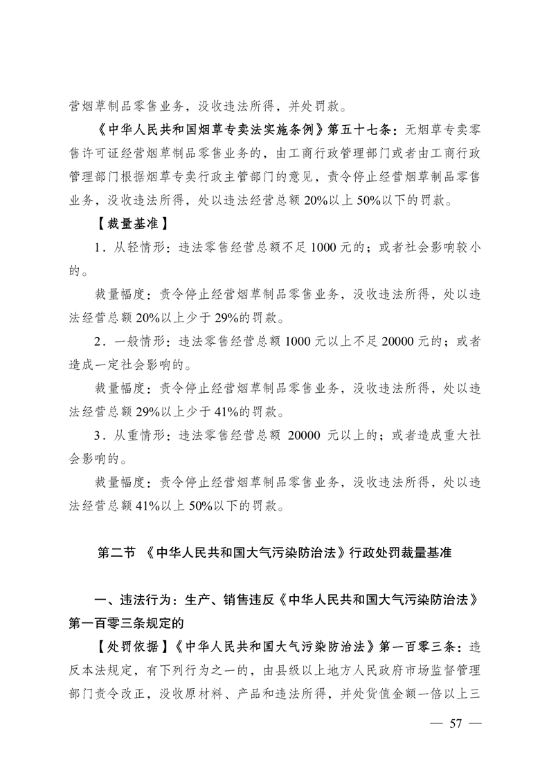
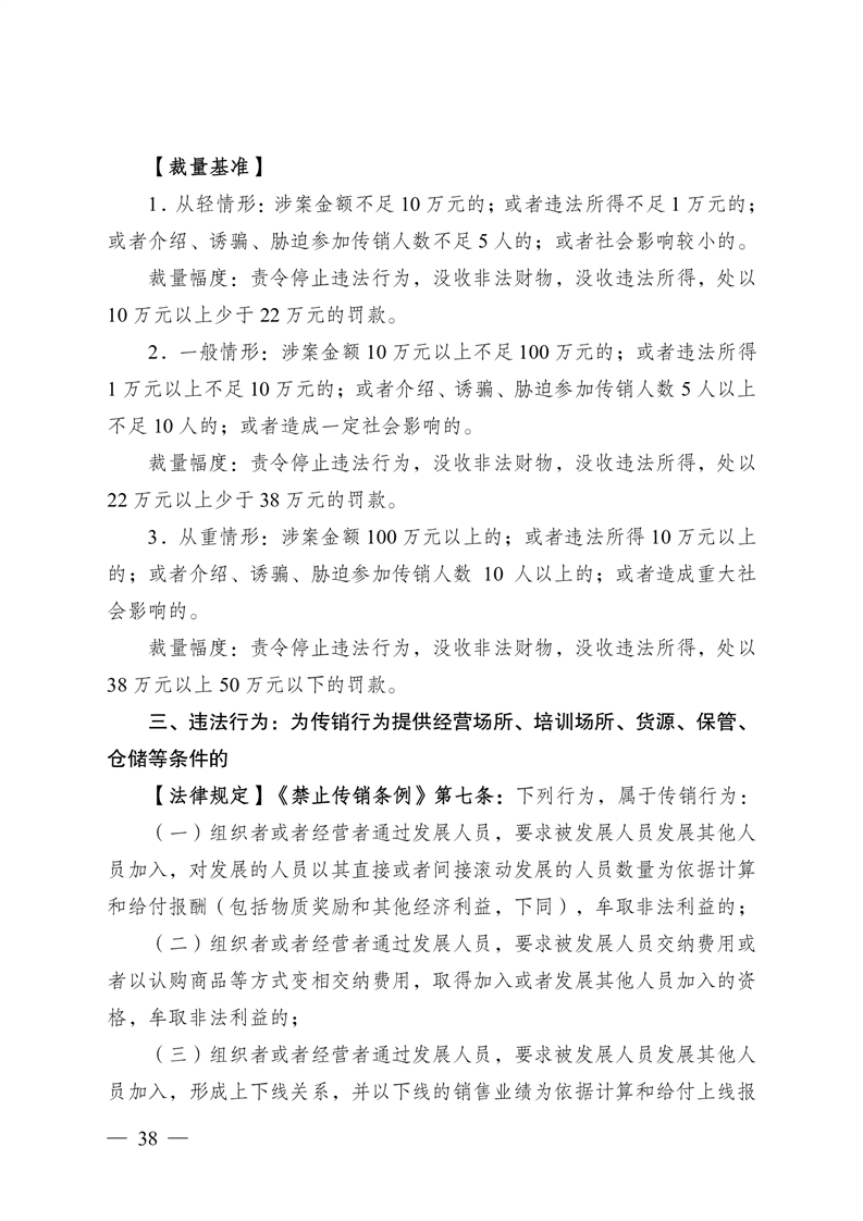
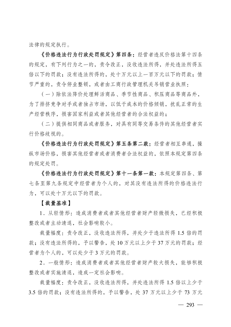
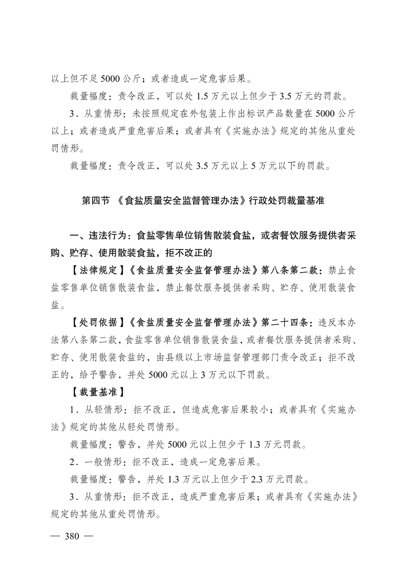
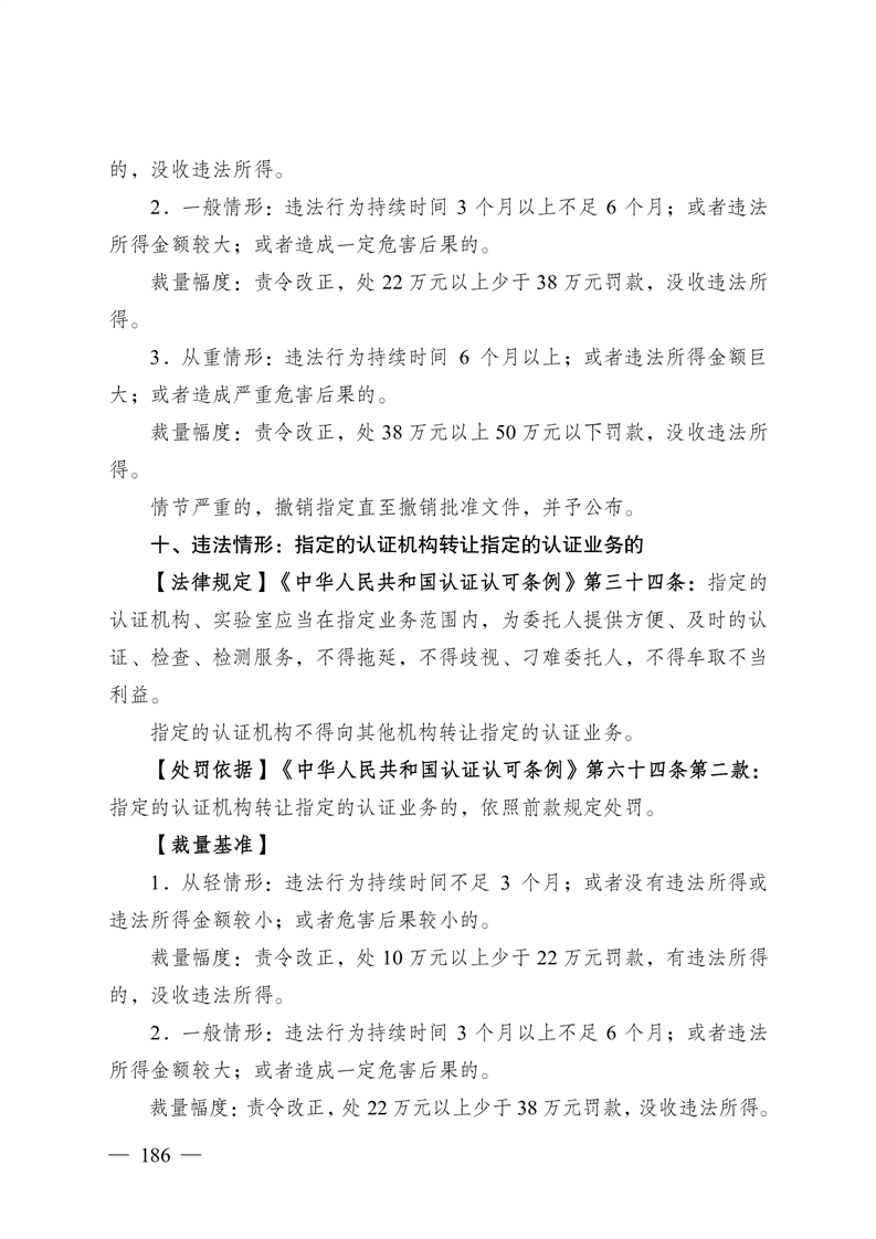
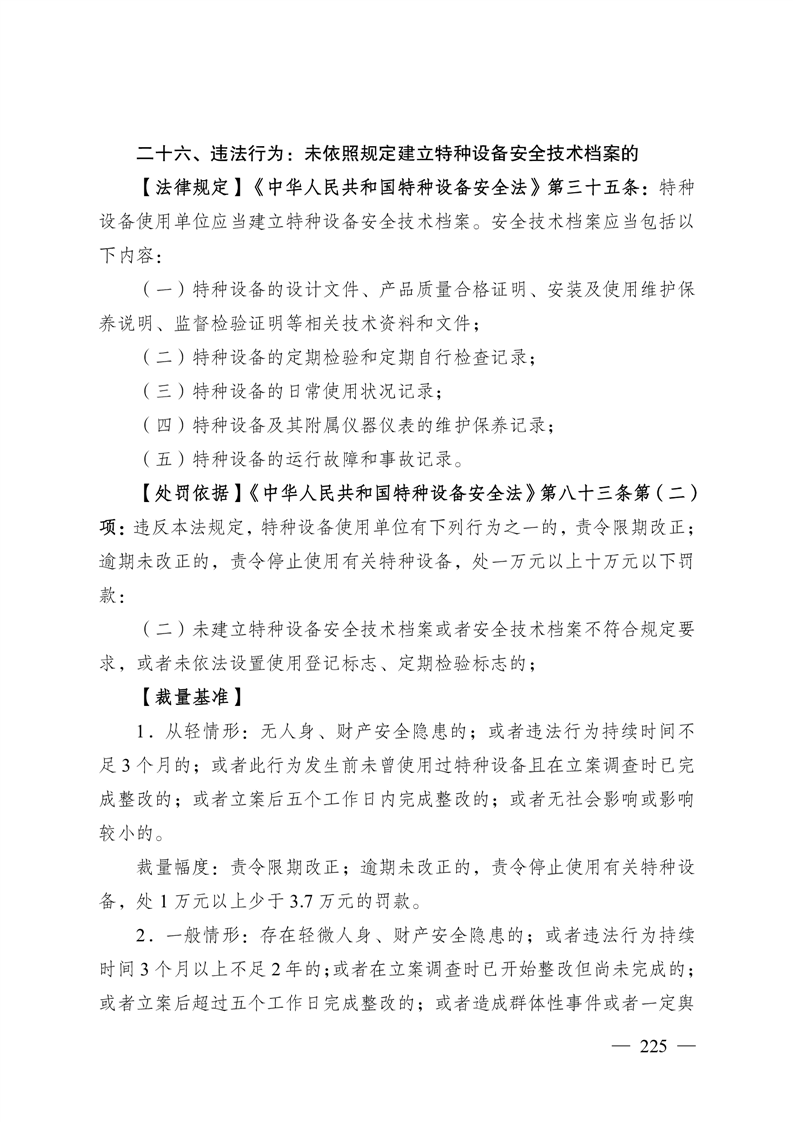
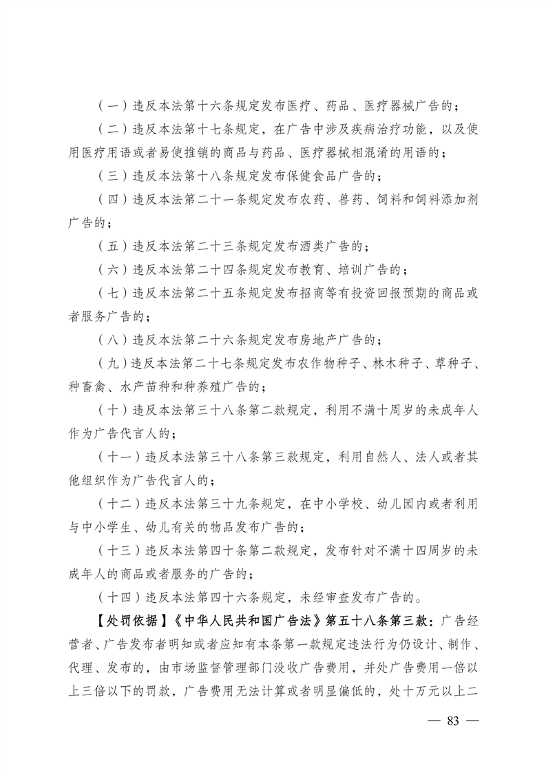
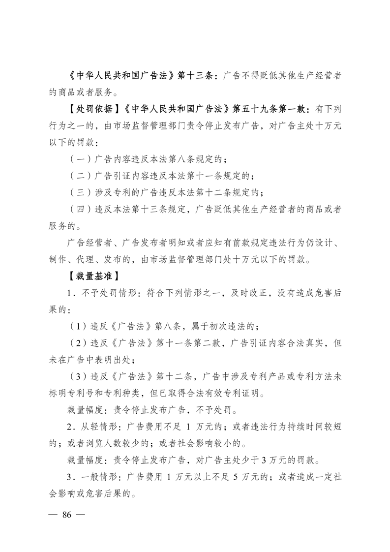
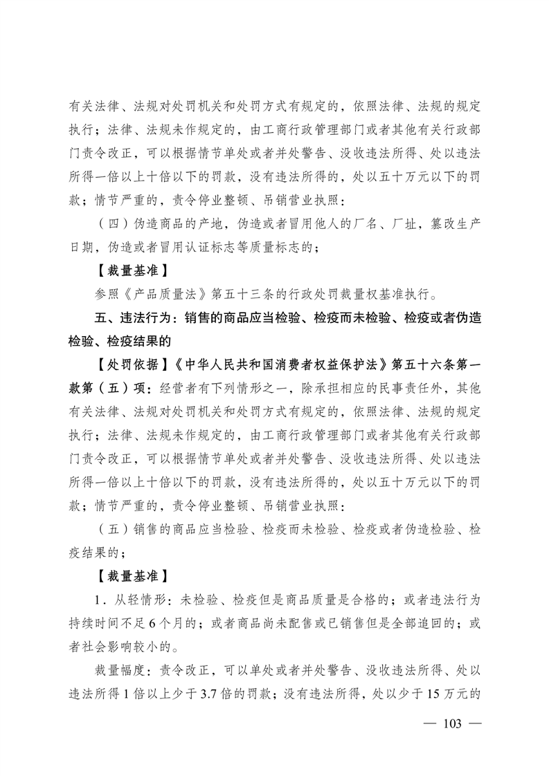
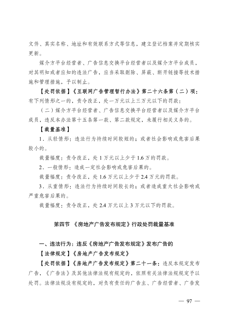
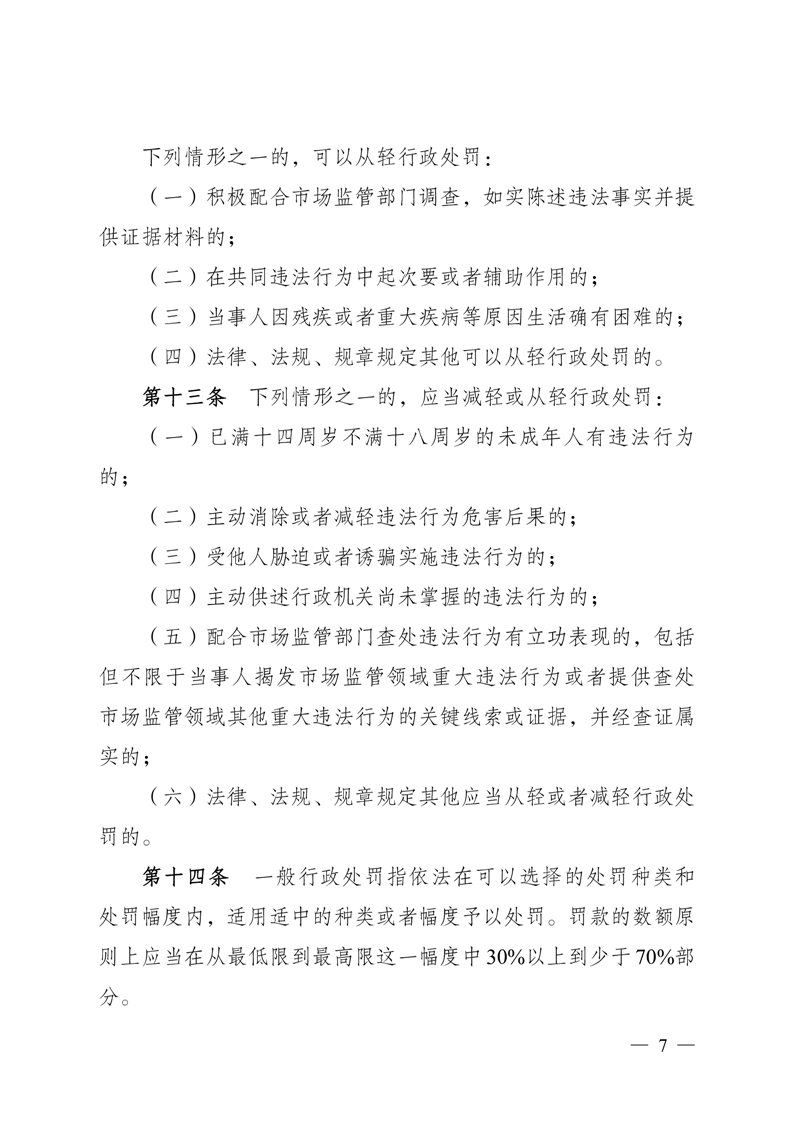
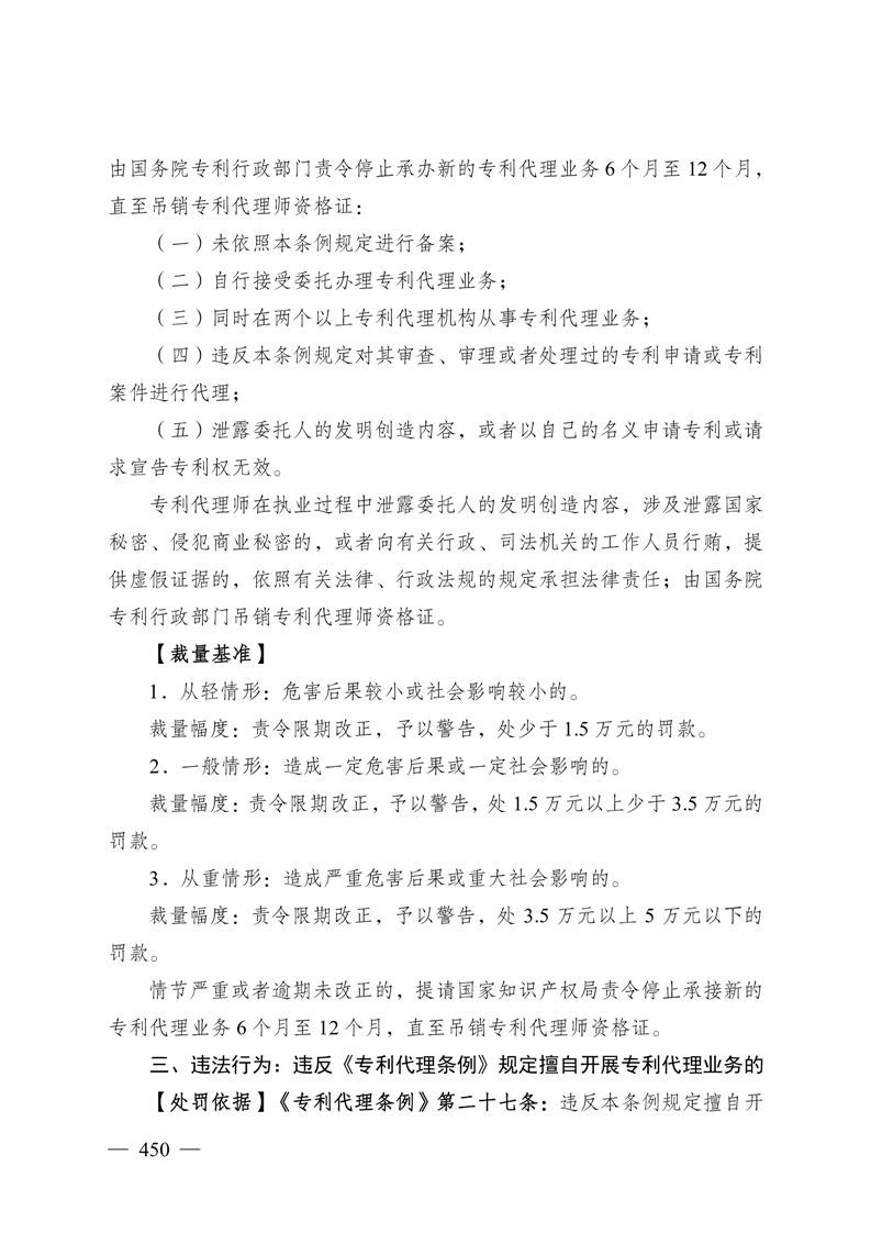
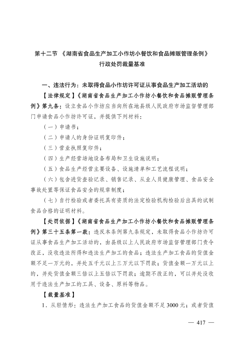
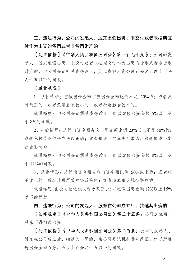
《湖南省市场监督管理行政处罚裁量权实施办法及基准》(2023 ) 关于执行《湖南省市场监督管理行政处罚裁量权实施办法及基准》的通知
来源: 湘阴县市场监督管理局
发布时间: 2025-05-13 10:32
浏览次数:
1