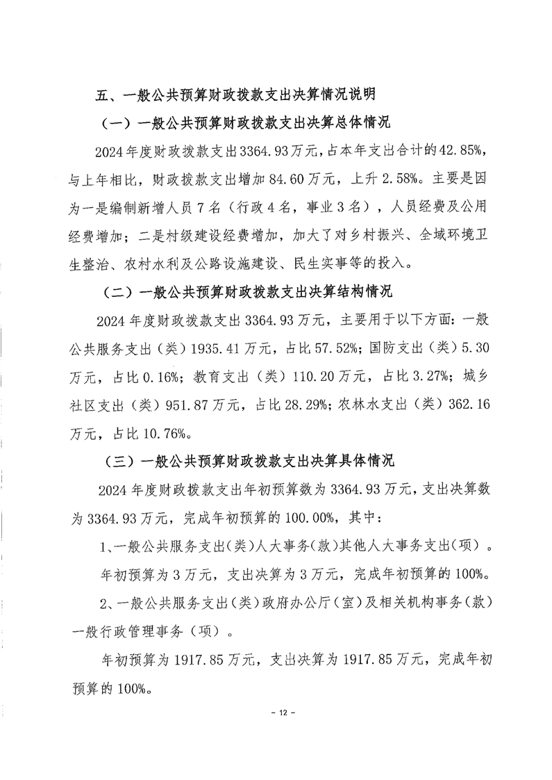
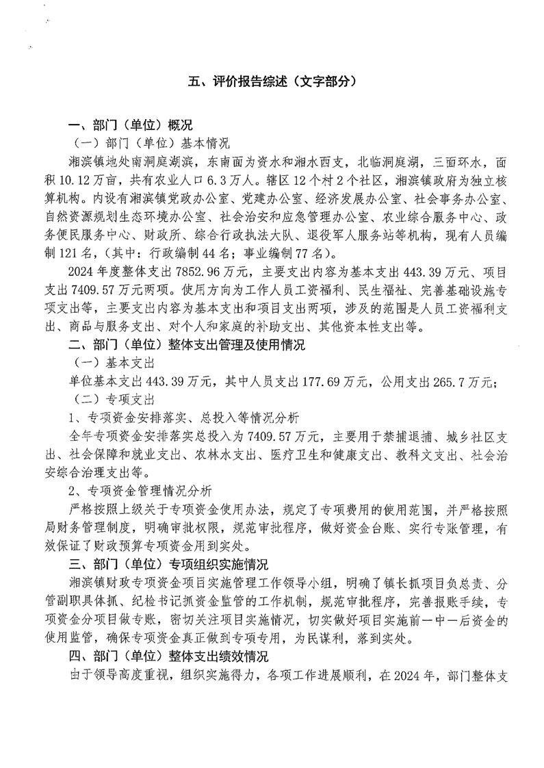
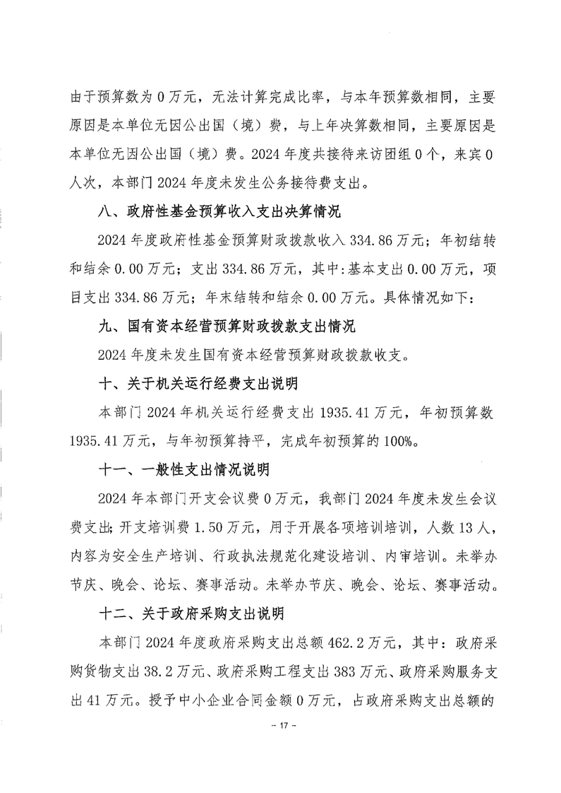
湘阴县人民政府 湘滨镇
政府信息公开
政府信息公开指南
法定主动公开内容
乡镇概况
部门文件
通知公告
规划计划
人事公开
财政预决算
信息公开年度报告
依 申 请公 开
2024年-湘阴县湘滨镇人民政府-部门决算
来源: 湘阴县湘滨镇
发布时间: 2025-07-23 15:44
浏览次数:
1