当前位置:
首页
>
政府信息公开
>
政府信息公开目录
>
其他单位
>
库区移民服务中心
>
财政预决算
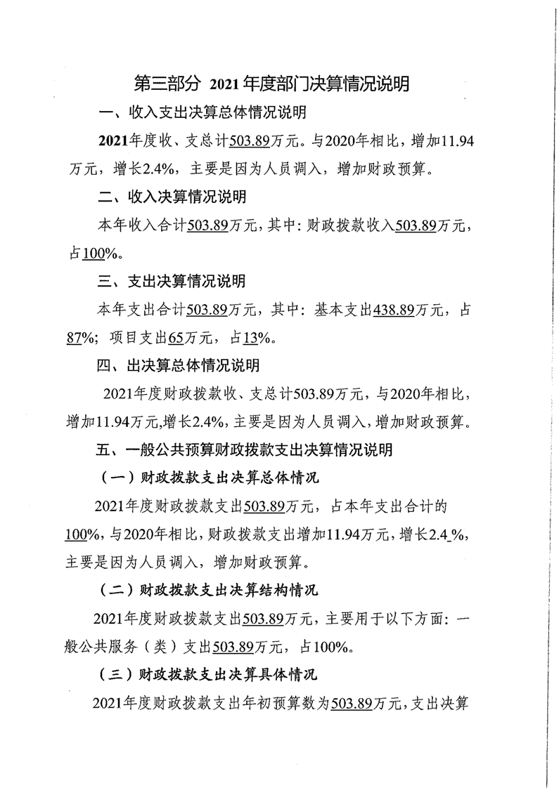
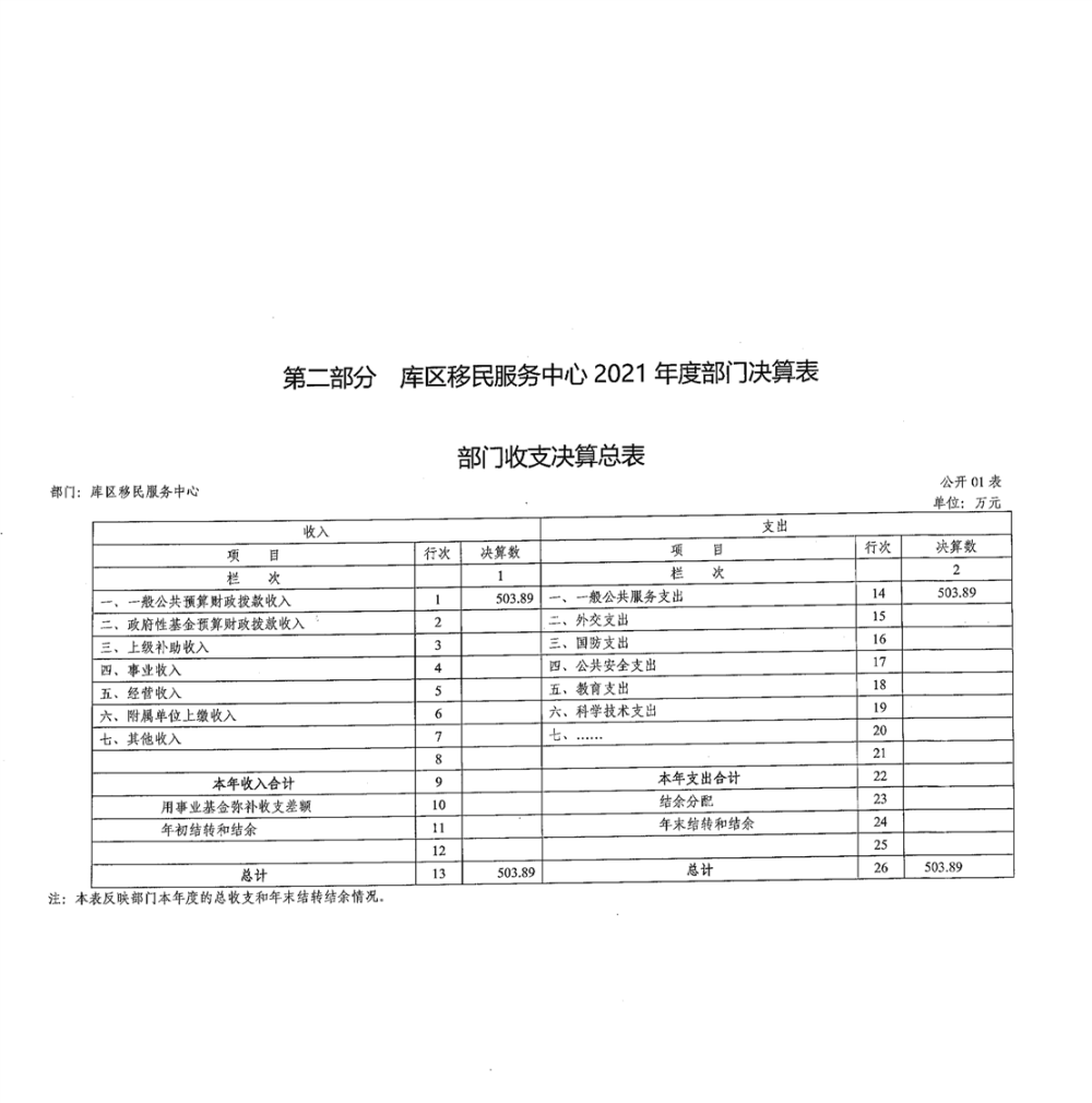
湘阴县库区移民服务中心-2021年度-决算公开
来源:湘阴县库区移民服务中心
2022-09-01 16:45
浏览量:
1
|
|
|
|