归档时间:2020-08-07
当前位置:
首页
>
专题专栏
>
“一件事一次办”服务
>
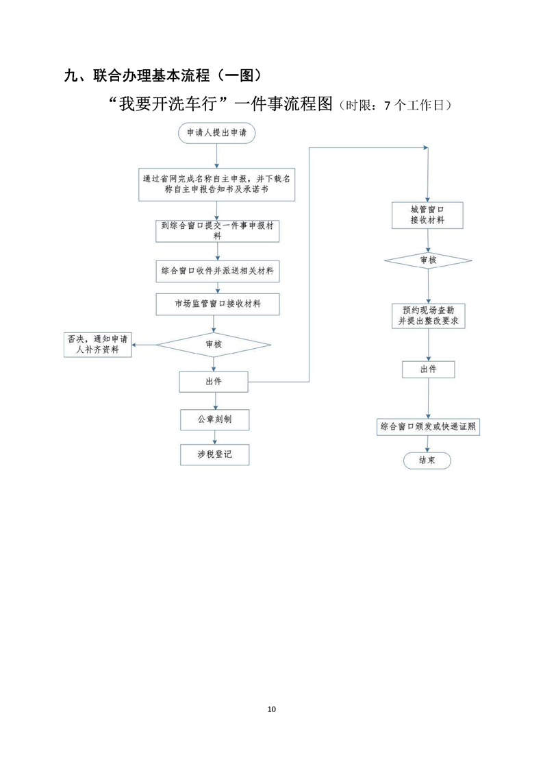
我要开洗车行
“我要开洗车行”(合伙企业)
来源:湘阴县最多跑一次改革办公室
2019-05-28 09:46
浏览量:
1
|
|
|
|