归档时间:2020-08-07
当前位置:
首页
>
专题专栏
>
“一件事一次办”服务
>
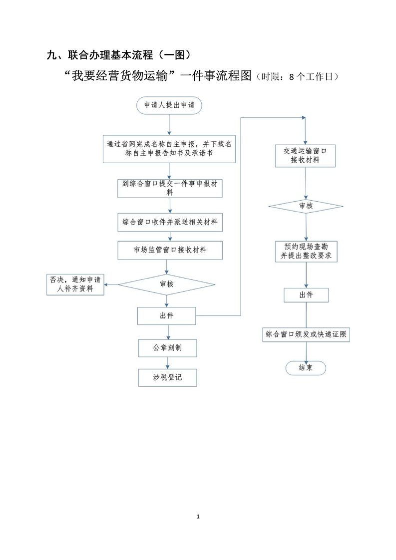
我要经营货物运输
“我要经营货物运输”(个体工商户)
来源:湘阴县最多跑一次改革办公室
2019-05-28 11:33
浏览量:
1
|
|
|
|