归档时间:2020-08-07
当前位置:
首页
>
专题专栏
>
“一件事一次办”服务
>
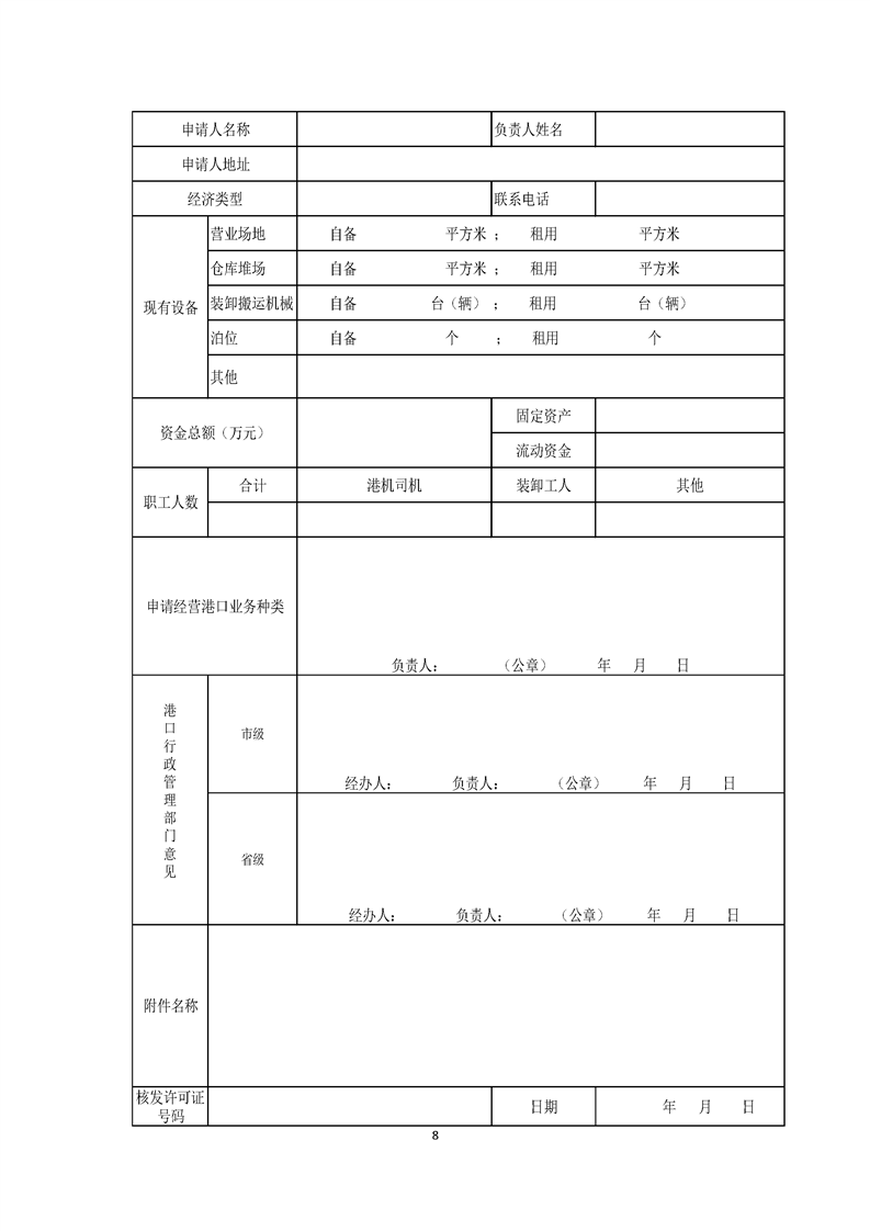
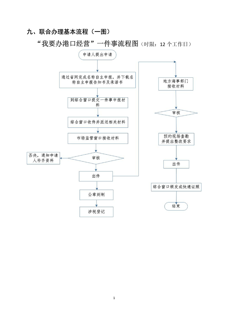
我要办港口经营
“我要办港口经营”(公司)
来源:湘阴县最多跑一次改革办公室
2020-05-29 15:12
浏览量:
1
|
|
|
|