归档时间:2020-08-07
当前位置:
首页
>
专题专栏
>
“一件事一次办”服务
>
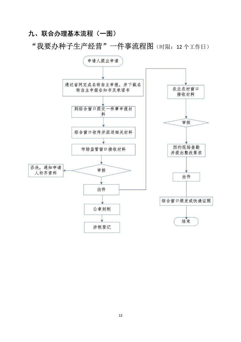
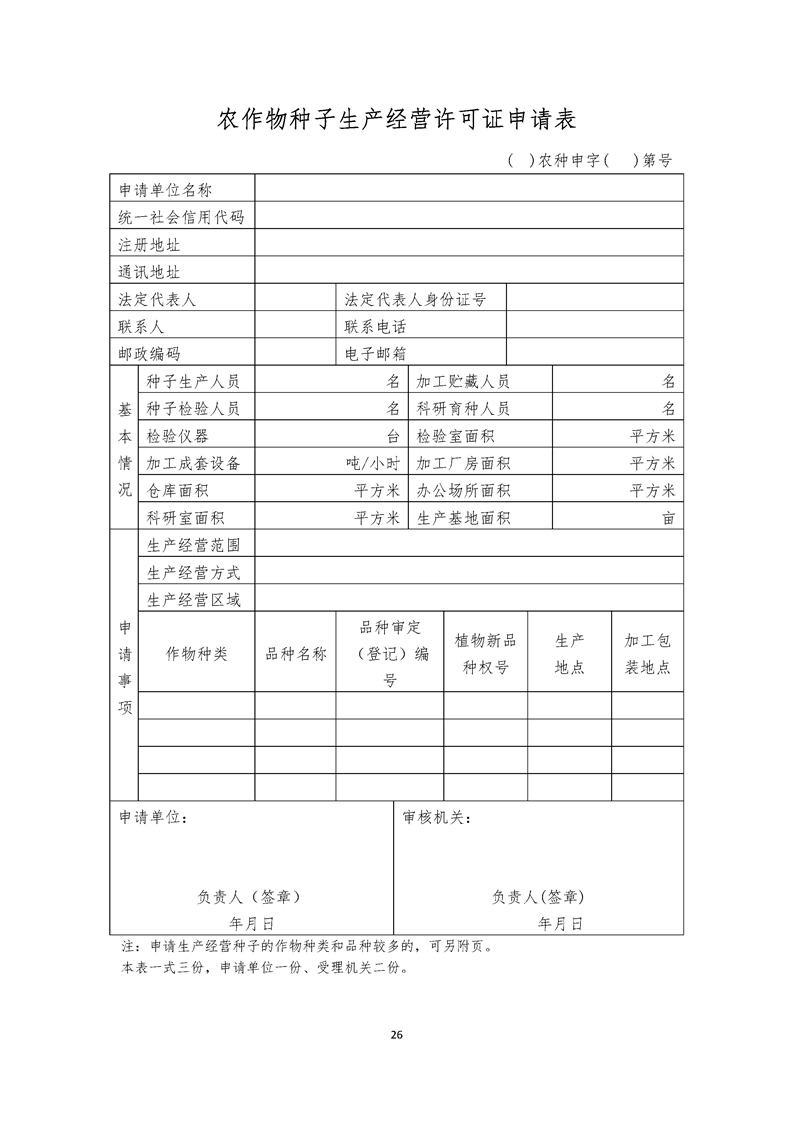
我要办种子生产经营
“我要办种子生产经营”(合伙企业)
来源:湘阴县最多跑一次改革办公室
2019-05-28 15:17
浏览量:
1
|
|
|
|