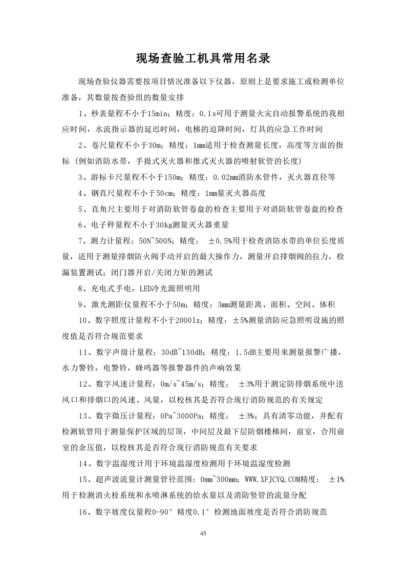
归档时间:2024-09-10
当前位置:
首页
>
专题专栏
>
工程建设审批改革专栏
>
建筑法规
湖南省住房和城乡建设厅关于印发《湖南省建设工程消防验收工作导则(试行)》的通知
来源:湘阴县工程建设项目审批制度改革工作领导小组办公室
2022-09-13 10:20
浏览量:
1
|
|
|
|