当前位置:
首页
>
专题专栏
>
湘易办高频事项导办
>
文本办事指南
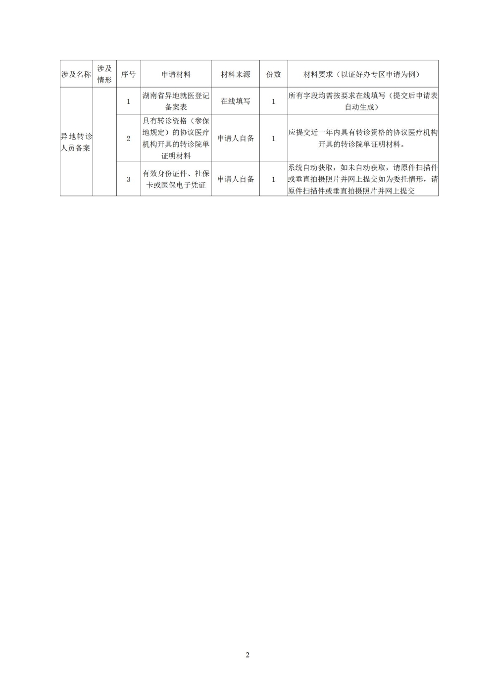
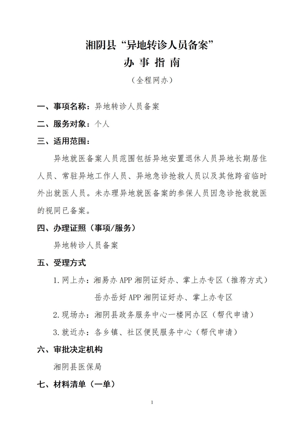
湘阴县医保局“异地转诊人员备案”一件事一次办办事指南
来源:湘阴县大数据服务中心
2023-07-14 09:52
浏览量:
1
|
|
|
|