游艺娱乐场所经营单位办事指南
一、适用范围
本指南适用于游艺娱乐场所经营单位的许可事项。
二、申请事项
事项:设立游艺娱乐场所经营单位的申请和办理。
分项:设立、变更、注销、补证。
三、法规依据
《娱乐场所管理条例》(国务院令第458号,2016年修订),《娱乐场所管理办法》。
四、实施机关
县级文化和旅游行政部门负责游艺娱乐场所的审批。
省级文化和旅游行政部门负责中外合资经营、中外合作经营的游艺娱乐场所设立审批。
五、审批数量
无数量限制。
六、审批条件
(一)申请人
有下列情形之一的人员,不得申请设立娱乐场所:
(1)曾犯有组织、强迫、引诱、容留、介绍卖淫罪,制作、贩卖、传播淫秽物品罪,走私、贩卖、运输、制造毒品罪,强奸罪,强制猥亵、侮辱妇女罪,赌博罪,洗钱罪,组织、领导、参加黑社会性质组织罪的;
(2)因犯罪曾被剥夺政治权利的;
(3)因吸食、注射毒品曾被强制戒毒的;
(4)因卖淫、嫖娼曾被处以行政拘留的。
因擅自从事娱乐场所经营活动被依法取缔的,其投资人员和负责人终身不得投资开办娱乐场所或者担任娱乐场所的法定代表人、负责人。娱乐场所被吊销或者撤销娱乐经营许可证的,自被吊销或者撤销之日起,其法定代表人、负责人5年内不得担任娱乐场所的法定代表人、负责人。
国家机关及其工作人员不得开办娱乐场所,不得参与或者变相参与娱乐场所的经营活动。与文化和旅游行政部门、公安部门的工作人员有夫妻关系、直系血亲关系、三代以内旁系血亲关系以及近姻亲关系的亲属,不得开办娱乐场所,不得参与或者变相参与娱乐场所的经营活动。
(二)地点要求
娱乐场所不得设立在下列地点:
(1)房屋规划、设计、使用用途中含有住宅;
(2)博物馆、图书馆和被核定为文物保护单位的建筑物内;
(3)居民住宅区;
(4)教育法规定的中小学校周围;
(5)依照《医疗机构管理条例》及实施细则规定取得《医疗机构执业许可证》的医院周围;
(6)各级中国共产党委员会及其所属各工作部门、各级人民代表大会机关、各级人民政府及其所属各工作部门、各级政治协商会议机关、各级人民法院、检察院机关、各级民主党派机关周围;
(7)车站、机场等人群密集的场所;
(8)建筑物地下一层以下(不含地下一层);
(9)与危险化学品仓库毗连的区域,与危险化学品仓库的距离必须符合《危险化学品安全管理条例》的有关规定。
设立场所:
(1)设立场所的最低使用面积、消费者数量核定标准按照所在地省级文化和旅游行政部门制定的标准执行;
(2)符合国家治安管理、消防安全、环境噪声等相关规定;
(3)法律、法规和规章规定的其他条件。
七、申请材料(资料上传
进入“全国文化市场技术监管与服务平台”(http://ccm.mct.gov.cn/ccnt/sczr/doLogin),先注册后登录。
登录完成后,用户点击“业务申请”主菜单下的“主体设立”选项,根据系统提示填写、上传相关信息和证明材料后,点击提交即可。)
1.申请行政许可的材料要求
(1)申请书;
(2)营业执照;
(3)投资人、法定代表人、主要负责人的身份文件材料以及无《娱乐场所管理条例》第四条、第五条、第五十三条规定情况的书面声明;
(4)房产权属证书,租赁场地经营的,还应当提交租赁合同或者租赁意向书;
(5)经营场所地理位置图和场所内部结构平面图;
(6)消防、环境保护部门的批准文件或者符合要求的相关材料。
(二)变更
1.改建、扩建营业场所或者变更场地
(1)娱乐场所变更申请登记表;
(2)原《娱乐经营许可证》正、副本;
(3)营业执照副本复印件;
(4)房产权属证书,租赁场地经营的,还应当提交租赁合同或者租赁意向书;
(5)经营场所地理位置图和场所内部结构平面图;
(6)消防、环境保护部门的批准文件或者符合要求的相关材料。
2.变更法定代表人、主要负责人、投资人
(1)娱乐场所变更申请登记表;
(2)原《娱乐经营许可证》正、副本;
(3)营业执照副本复印件;
(4)新人员的身份文件材料,营业执照已载明姓名及身份信息的,可以不用提供;
(5)新人员无《条例》第四条、第五条、第五十二条规定情况的书面声明。
3.变更名称、注册资本
(1)娱乐场所变更申请登记表;
(2)原《娱乐经营许可证》正、副本;
(3)营业执照副本复印件;
上述变更项目可以一次多项申请变更,相同资料按要求提交一份。
(三)延续
1.延续换证申请书;
2.《娱乐经营许可证》正副本;
3.营业执照副本复印件;
(四)注销
1.注销申请书;
2.娱乐经营许可证。
(五)补证
1.补正申请书;
2.营业执照副本复印件。
(六)撤销
有下列情形之一的,依法撤销行政审批决定,书面告知申请人并说明理由:
1.审批人员滥用职权,玩忽职守作出行政审批决定的;
2.超越法定职权作出行政审批决定的;
3.违反法定程序作出行政审批决定的;
4.对不具备申请资格或者不符合法定条件的申请人作出行政审批决定的;
5.提交虚假材料或者以欺骗等不正当手段获得批准的;
6.依法可以撤销行政审批决定的其他情形。
(七)主动变更或撤回
申请人在文化和旅游行政部门作出行政审批决定之前书面申请撤回行政审批申请的,应当终止行政审批,并书面通知申请人。
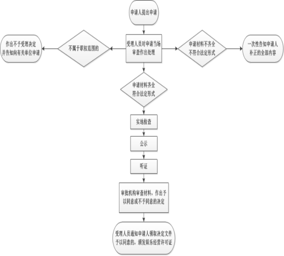
申请人有权在审批程序过程中主动变更或撤回申请。八、审批流程
收件-受理-审核(材料核实、现场勘验)-公示听证-审批-发证
九、审批时限
设立、改扩建申请为20个工作日(纳入“证照分离”改革地区为13个工作日);其他变更、延续、补证手续应及时办结;注销手续应当场办结。
十、批准文书
《娱乐经营许可证》,有效期2年。娱乐经营许可证有效期届满30日前,娱乐场所经营者应当持许可证、工商营业执照副本以及营业情况报告到原发证机关申请换发许可证。原发证机关应当在有效期届满前做出是否准予延续的决定,逾期未做决定的,视为准予延续。娱乐经营许可证有效期届满未延续的,由原发证机关向社会公告注销娱乐经营许可证,并函告公安机关、工商行政管理部门。
十一、收费依据及标准
该项行政审批不收费
十二、申请人权利和义务
(一)申请人依法享有以下权利
1.依法享有知情权、陈述权、申辩权;
2.依法享有要求听证的权利;
3.有权依法申请行政复议或者提起行政诉讼;
4.合法权益因文化和旅游行政部门违法实施行政审批受到损害的,有权依法要求赔偿。
(二)申请人依法履行以下义务
1.如实向文化和旅游行政部门提交有关材料和反映真实情况,并对其申请材料实质内容的真实性负责;
2.依法接受、配合实地检查和监督检查的义务。
十三、联系方式
(一)办理地点
1.部门名称:湘阴县文旅广体局行政审批股
2.部门地址:湘阴县政务服务中心三楼22号窗口
(二)办理时间
法定工作日
夏季(7月1日—9月30日):
上午 9:00—12:00 下午13:30—17:30
冬季(10月1日—次年6月30日):
上午9:00—12:00 下午13:00—17:00
(三)咨询途径
1.窗口咨询:湘阴县政务服务中心三楼22号窗口
2.电话咨询:0730-3056606
(四)投诉监督
电话:12345
娱乐场所行政审批流程图

申请人提交的申请材料列表
|
序号 |
项 目 |
提交情况 (提交的打“√”) |
|
1 |
娱乐场所设立申请登记表 |
|
|
2 |
企业名称预先核准通知书或营业执照 |
|
|
3 |
组织机构和章程 |
|
|
4 |
投资人、拟任法定代表人和主要负责人的身份证明 |
|
|
5 |
投资人、拟任法定代表人和主要负责人无《条例》第四条、第五条、第五十二条规定情况的书面声明 |
|
|
6 |
房产权属证书。租赁场地经营的,还应当提交租赁合同或者租赁意向书 |
|
|
7 |
经营场所地理位置图 |
|
|
8 |
场所内部结构平面图 |
|
|
9 |
申请设立中外合资、中外合作经营娱乐场所的,还应当提交商务主管部门的批准文件 |
|
|
10 |
游戏游艺设施设备情况登记表 |
|
|
11 |
游戏游艺设备依法生产的相关证明材料(购买合同、发票或者转让协议等) |
|
游艺娱乐场所设立申请登记表
|
基
本
情
况 |
申请人 |
|
||||||||
|
住 所 |
|
|||||||||
|
注册资本 |
(万元) |
经济类型 |
|
|||||||
|
使用面积 |
(㎡) |
游艺机数量 |
|
|||||||
|
场所电话/传真 |
|
游戏机数量 |
|
|||||||
|
法 定 代 表 人 |
姓 名 |
|
电 话 |
|
移动电话 |
|
||||
|
身份证号码 |
|
|||||||||
|
户籍所在地址 |
|
|||||||||
|
主 要 负 责 人 |
姓 名 |
|
电 话 |
|
移动电话 |
|
||||
|
身份证号码 |
|
|||||||||
|
户籍所在地址 |
|
|||||||||
|
资
本
构
成 |
投资方名称或姓名 |
资本性质(国有/民营) |
出资额(万元) |
出资比例 |
||||||
|
|
|
|
% |
|||||||
|
|
|
|
% |
|||||||
|
|
|
|
% |
|||||||
|
|
|
|
% |
|||||||
|
联系人 |
|
本人(单位)申请设立游艺娱乐场所,遵守《娱乐场所管理条例》、《娱乐场所管理办法》等相关规定,本人(单位)确保所提供的申报材料全部真实有效,并且对材料实质内容的真实性负责。
申请人(签章): 年 月 日
|
||||||||
|
移动电话 |
|
|||||||||
|
电话/传真 |
|
|||||||||
游戏游艺设备登记表
|
序号 |
游戏游艺设备名称 |
生产厂家信息 |
审批编号 |
|
1 |
|
|
|
|
2 |
|
|
|
|
3 |
|
|
|
|
4 |
|
|
|
|
5 |
|
|
|
|
6 |
|
|
|
|
7 |
|
|
|
|
8 |
|
|
|
|
9 |
|
|
|
|
10 |
|
|
|
|
11 |
|
|
|
|
12 |
|
|
|
|
13 |
|
|
|
|
14 |
|
|
|
|
15 |
|
|
|
|
16 |
|
|
|
|
合计(台数) |
|
|
|
投资人、法定代表人或者主要负责人声明
姓 名:
身份证件号:
户籍所在地(常住地):
拟 任: □娱乐场所投资人
□娱乐场所法定代表人
□娱乐场所主要负责人
郑重声明,本人符合《娱乐场所管理条例》关于开办娱乐场所、参与娱乐场所经营活动以及在娱乐场所内从业的相关规定,无《娱乐场所管理条例》第四条、第五条、第五十二条规定情形。
本人对声明内容的真实性负责。
声明人:
声明日期: 年 月 日
娱乐场所变更申请登记表
|
申请人 |
|
|
|
娱乐经营许可证号 |
|
|
|
娱乐经营许可证发证日期 |
|
|
|
娱乐经营许可证有效期 |
|
|
|
申请事项 |
变更后的信息 |
|
|
□变更名称、注册资本、住所编号(地理位置不变) |
|
|
|
□变更法定代表人 |
|
|
|
□变更主要负责人 |
|
|
|
□变更投资人 |
|
|
|
□改建、扩建营业场所 |
|
|
|
□变更场地 |
|
|
|
声 明 |
本人(单位)根据《娱乐场所管理条例》及《娱乐场所管理办法》相关规定,申请对以上所选事项进行变更。本人(单位)确保所提供的申报材料全部真实有效,并且对材料实质内容的真实性负责。
申请人(签章): 年 月 日 |
|