湘阴县人民政府 城市管理和综合执法局
政府信息公开
政府信息公开指南
法定主动公开内容
机构概况
部门文件
工作规划
人事信息
财政预决算
信息公开年度报告
依 申 请公 开
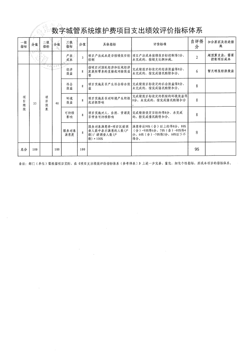
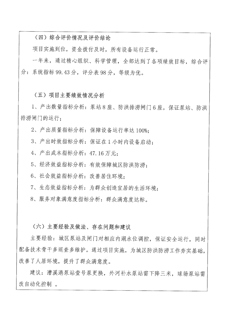
2023年-湘阴县城市管理和综合执法局-财政预算资金绩效自评公开
来源: 湘阴县城市管理和综合执法局
发布时间: 2024-09-29 11:00
浏览次数:
1