根据移民培训工作年度计划,我中心委托益阳职业技术学院举办 2023 年第二期水库移民焊工培训班。现就有关事项通知如:
一、报到时间及地点
报到时间:2023年10月15日
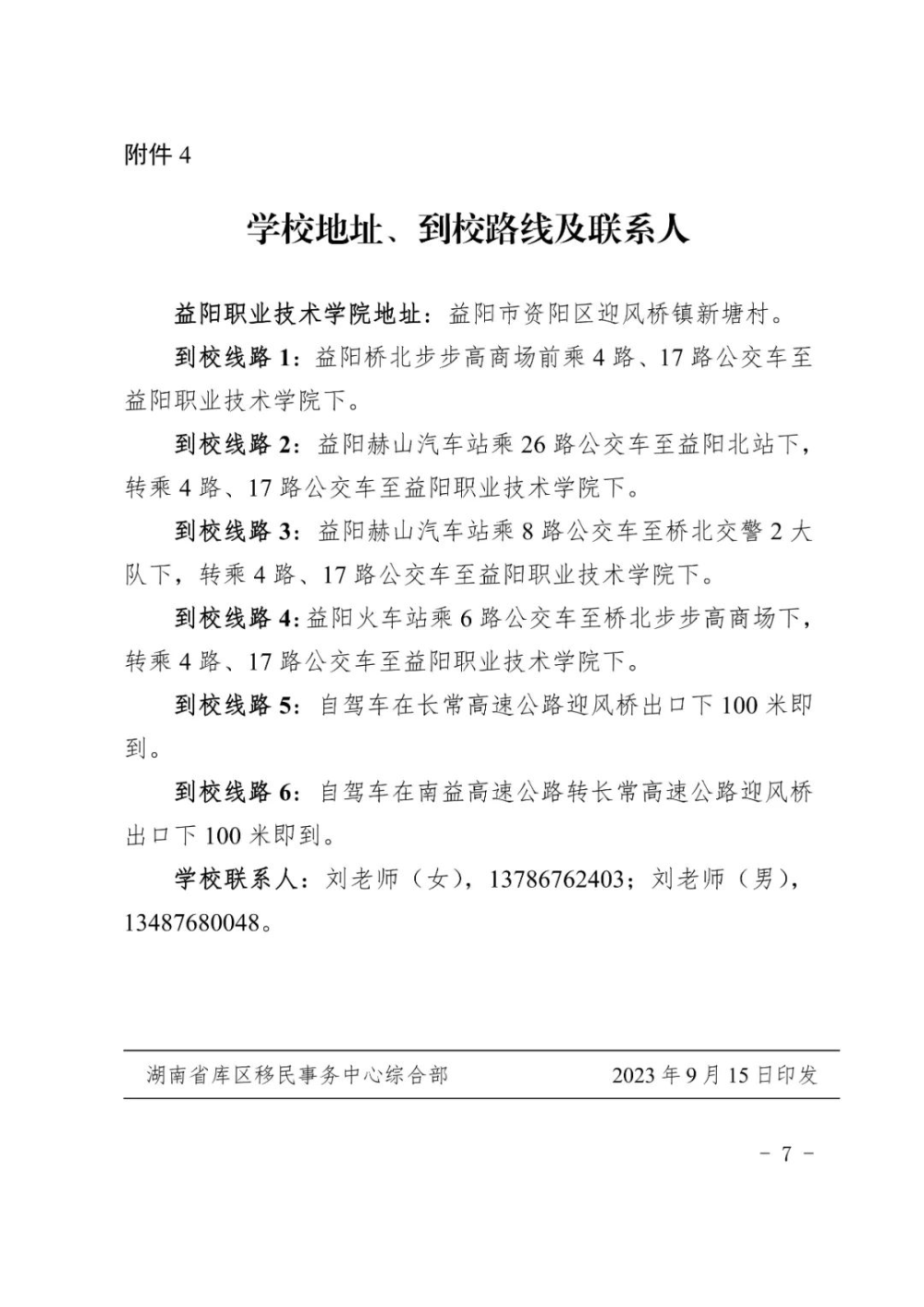
报到地点: 益阳职业技术学院(益阳市迎风桥镇新塘村)
二、培训对象及名额分配
培训对象为 18至48 周岁 (女学员40 周岁以下),有初中及以上毕业证书或学校毕业证明 (报考必备),身体健康且有明确就业创业意愿的大中型水库农村移民。本期计划培训 28 人。
三、培训内容、时间及方式
焊工基础理论知识,焊接基本生产作业包括手工电弧焊CO2气保焊、气焊气割、焊接工艺编制、焊接生产质量检验等知识和技能。本期培训采用项目式教学方法,由专业理论教师和实训教师授课。培训时间 30 天,共170 课时,其中理论培训 100课时,实训 64 课时,理论考试 2 课时,实操考试 4 课时。培训结束,将组织学员进行焊工技能考核,考核合格者可获得省应急管理厅签发的焊工特种作业操作证。
四、就业方式
学员结业后可由学校推荐到相关行业企业就业,也可自主择业。主要就业方向有工程装备制造、船舶制造、机械设备制造轨道交通装备、电力、有色等行业,主要岗位有焊接质量检验、焊接装备操作、焊接设备和机械维修、焊接和特殊焊接、工艺评定操作等。
五、培训费用
学员学习期间培训费、学杂费、住宿费、考证费、床上用品费、保险费、考试交通费、耗材费等由省库区移民事务中心统-安排,学员生活费及参训往返交通费自理 (学员按实际参训出勤率可享受每人每天 30 元生活补助)。
六、有关要求
1.各市州、县市区水库移民机构要做好宣传发动及相关保障工作,严格审核移民身份和健康状况,有序组织好有相应就业创业愿望的移民参加培训。请各市州水库移民机构于 2023 年 10月210日前将汇总后的参训人员名单(见附件 2) 报省库区移民事务中心后期扶持部(联系人:周继征: 报名咨询电话: 0731-85495194:报名咨询时间:工作日上午8:00-12:00,下午14:30-17:30:电子邮箱:hnympx2008@163.com)。
2.省库区移民事务中心将视报名情况对市州培训名额进行相应调整,并将生源输送任务完成情况作为绩效评价的重要依据。
3.学员报到时需提供初中及以上毕业证书或学校毕业证明并携带经当地水库移民机构盖章的《学员登记表》(见附件 3)、本人身份证。
附件: 1.市州参训名额分配表 (焊工)
2.市州移民技能培训报名表
3.库区移民转移就业技能培训学员登记表
4.学校地址、到校路线及联系人



